欢迎来到初中升学网!
手机版

微信

广东中考为大家带来2024年广州中考志愿填报问答的详细讲解,希望能帮助大家顺利备考哦。预祝大家考试成功哦。
广东中考为大家带来2024年广州中考志愿填报问答的详细讲解,希望能帮助大家顺利备考哦。预祝大家考试成功哦。

2024年广州中考志愿填报问答
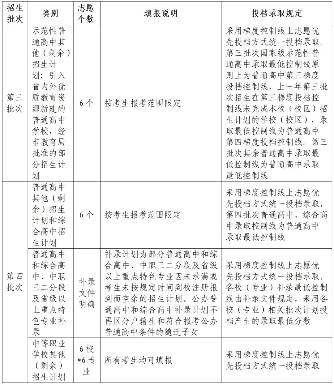
一、今年各批次各类计划怎样录取?
答:今年我市中考继续采用梯度控制线上志愿优先投档方式统一投档录取(即多梯度投档录取)。各批次及类别计划按下表从前到后顺序进行投档录取。即先对第一批次的特长生计划、自主招生计划、外语和艺术类计划、港澳子弟班计划、中职三二分段及省级以上重点特色专业招生计划依序进行投档录取;再对第二批次计划、第三批次计划、第四批次的普通高中学校其他(剩余)招生计划和综合高中招生计划依序进行投档录取;然后对普通高中和综合高中、中职三二分段及省级以上重点特色专业补录计划依序进行投档录取;最后对中职学校其他(剩余)招生计划进行投档录取。考生一旦被前面的志愿学校(不论公办高中、民办高中、综合高中、中职学校)录取,则不再参加后续志愿投档。

(续上表)

二、为何实行多梯度投档录取?
答:实行多梯度投档录取,与往年投档录取规定有效衔接,有利于形成统一规范、稳定清晰的投档录取规定,方便考生理解和掌握;有利于形成合理的志愿梯度,增加非第一志愿录取机会,降低考生填报志愿难度;有利于考生填报外区示范性普通高中志愿,促进区域间合理流动;面向全市招生学校的各区考生投档控制线相同,录取更加公平;避免“分分计较、过度竞争”。
三、如何理解多梯度投档录取?
答:遵照“梯度投档、志愿优先、择优录取”原则。先用梯度投档控制线将考生按成绩分成若干档,投档时先投第一档考生,第一档考生全部志愿投完后再投第二档考生……依此类推。同一档内的考生,则按照“志愿优先、择优录取”原则,先投第一志愿考生,在第一志愿的考生中按考生成绩从高分到低分录取,若志愿学校招生计划已完成的就不再投档;第一志愿全部投完后再投第二志愿……依此类推。如下图所示:

举例:以2023年为例,第一梯度投档控制线为715分;第二梯度投档控制线为675分(以40分为间隔)。某学校在投档录取时,先对715分以上报考该校的考生按志愿先后顺序进行投档,先投第一志愿,若学校招生计划未录满,再投第二志愿……依此类推。如该校在第一梯度投档控制线以上未完成招生计划,则再对第二梯度投档控制线以上(714分至675分)的考生按志愿先后顺序进行投档,先投第一志愿,若学校招生计划未录满,再投第二志愿……依此类推。
假设某考生总成绩为720分,所填第一志愿学校的录取最低分数为725分,那他的第一志愿就落选了。所填第二志愿学校的录取最低分数为715分,末位考生志愿序号为1,表示该校在715分的第一志愿就已完成招生计划,那该生的第二志愿也落选。所填第三志愿的学校录取最低分数为685分,低于第一梯度投档控制线,表示该校在第一梯度投档控制线上未完成计划,该生虽然第三志愿填报该校,也是可以被录取的,优先于成绩在第二梯度投档控制线的考生投档。
四、今年普通高中第一梯度投档控制线划定比例有调整吗?
答:今年的投档录取规定总体保持稳定,综合考虑学位供给、报名人数等变化因素,今年对普通高中第一梯度投档控制线划定比例进行了动态调整,以降序排列在报考总人数10%位置(去尾取整)的考生成绩作为普通高中第一梯度投档控制线。
第二部分 报考范围
五、各类考生的报考范围是什么?
答:各类考生的报考范围如下表:

注:
1.省、市属普通高中:华南师范大学附属中学、广东实验中学、广东广雅中学、广州市执信中学、广州市第二中学、广州市第六中学、广州市铁一中学、广州大学附属中学、广州协和学校、广东华侨中学、广州市艺术中学、广州外国语学校、清华附中湾区学校。具体学校名单以《报考指南》为准。
2.区属公办示范性普通高中和经批准可面向外区招生的引入优质教育资源新建的区属普通高中:区属公办示范性普通高中面向本区招生,但每所区属公办示范性普通高中原则上可将不超过15%的招生计划面向外区招生;南沙区等部分普通高中学位供给相对宽裕的区,区属公办示范性普通高中经市教育局批准,可将不超过25%的招生计划面向外区招生;在非中心城区,引入省内外优质教育资源新建的区属普通高中,经市教育局批准后,可将部分招生计划面向全市招生,具体比例由各区根据实际情况申请。具体学校名单详见《报考指南》。
3.符合公办普通高中报考条件的随迁子女:省、市属和各区公办普通高中招收非政策性照顾的非广州市户籍初中毕业生的计划为该校当年招生计划的8%至18%。区属公办普通高中的具体比例由各区根据实际情况确定,省市属公办普通高中的具体比例由学校自行确定。公办普通高中投档时,非政策性照顾的非广州市户籍应届初中毕业生与户籍生同时投档录取,其录取人数不超过其最大计划数。
4.符合名额分配报考资格的考生,按其学籍所在区填报名额分配志愿,可填报名额分配到本校的普通高中学校志愿。
5.往届生不可报考特长生、自主招生、名额分配和中职三二分段专业计划。
六、跨区生的升学范围有何规定?
答:学籍与户籍不在同一个区的我市户籍应届生,可自主选择在学籍或户籍所在区升学,选择按户籍所在区升学的,称为“跨区生”,须在中考报名时申报跨区生资格。除名额分配计划外,跨区生的报考范围(含特长生和自主招生)与其户籍所在区具有该区学籍和户籍的应届初中毕业生相同。办理了跨区手续的跨区生,系统会自动设定升学范围为户籍所在区,其报名、考试、志愿填报仍在学籍学校进行,无需回户籍所在区参加。不申请跨区的,则默认按学籍所在区升学,报考范围与其学籍所在区具有该区户籍和学籍的应届初中毕业生相同。符合名额分配报考资格的考生,无论是否办理跨区,都只能报考学籍所在学校分得的名额分配计划。
七、越秀、海珠、荔湾三区的考生升学范围要注意什么?
答:普通高中特长生、第三批次和第四批次招生时,荔湾、越秀、海珠三区同属一个招生区域,即三个区的考生等同于一个区的考生,均可报考三区内的区属普通高中和综合高中,投档时不视作外区考生。荔湾、越秀、海珠的考生,不能报考其他两区的区属示范性普通高中自主招生和名额分配计划。
第三部分 填报志愿
八、填报志愿的时间和流程怎样?
答:我市高中阶段学校招生实行网上填报志愿。考生凭考生号、密码或粤省事登录“广州市高中阶段学校招考服务平台”(https://zhongkao.gzzk.cn,简称“中考服务平台”)填报志愿。
(一)填报志愿时间:2024年6月1日9:00至6月5日16:00。
(二)填报志愿流程:选择“志愿填报”功能→修改新密码(仅首次进入需要)→填报各批次学校志愿→修改、核对志愿→确认志愿信息。
(三)志愿修改与确认:填报志愿期间,考生可对未确认的志愿信息进行修改。考生确认志愿后如需修改,须在6月5日12:00前,凭报名时通过核验的手机号码按页面提示发送短信验证码申请取消志愿确认,修改完成后须及时重新确认。考生须在2024年6月5日(星期三)16:00前对网上填报的志愿信息予以确认,逾时未确认的志愿信息无效。建议不要等到临近截止时间才上网填报或确认志愿,以免因网络或其他原因而耽误。
九、填报志愿要注意什么?
答:(一)妥善保管密码。考生登录中考服务平台进入志愿填报功能后,一定要修改初始密码,密码的设置要有一定的复杂度,不能使用过于简单和易破解的字符串作为密码(如本人生日),考生务必妥善保管好自己的考生号、密码、手机短信验证码,确保上网环境安全。对于因密码泄露导致的填报志愿与考生和家长意愿不符问题,由考生和家长自行负责。
(二)及时核对确认。为保证志愿信息准确无误和提高网上填报志愿效率,考生可先填写志愿模拟表,再在网上录入志愿信息,认真校对后再确认。若网上填报的志愿信息与模拟表不一致,市招考办只以网上确认的志愿信息为准。
(三)自我承担责任和风险。考生和监护人对所填报志愿的真实性和准确性承担责任,不得委托他人填报志愿。志愿填报情况与录取直接相关,所填报的每一个志愿学校都有可能成为最终的录取结果。因填报志愿不合理造成落选,由考生本人和监护人承担责任。
十、考生志愿以什么为准?
答:2024年6月5日16:00为填报志愿截止时间,志愿填报系统将准时自动关闭,市招考办立即举行志愿封存仪式,对考生志愿数据等报考信息进行安全备份和封存,并委托广州公证处进行现场公证。考生志愿以封存的考生数据盘信息为准,考生可随时登录中考服务平台查看本人的志愿信息。
十一、网上填报志愿时有哪些操作要求?
答:(一)考生须按规定的学校招生范围和招生批次填报个人志愿,根据个人学业水平和发展意愿自行在网上填报,不要求所有批次和志愿都报满。
(二)各批次的填报顺序没有规定,考生可根据招生学校所在的批次自行选择填报。同批次类别内须遵循从第一志愿到后续志愿的填报顺序,志愿学校不能重复,中职学校的专业志愿须从第一专业志愿依次填报,每校要选择是否服从专业调剂。
(三)删除志愿时从后往前操作;每个批次志愿填报完时要保存;填报志愿截止时间前须网上确认志愿。
十二、可以在不同批次填报同一所学校吗?不同批次志愿互相影响吗?
答:可以在不同批次及类别填报同一所学校。只要在志愿填报系统里显示出各批次及类别的学校,都可以填报,每类计划按填报志愿文件中的招生录取批次顺序投档录取。例如,A校(普通高中)第一、二、三批次都有招生计划,考生可根据自己符合资格情况填报。投档是分批次、分类别计划进行的,按志愿顺序录取,不同批次及类别的志愿互不影响。
十三、填报志愿前要做哪些准备工作?
答:(一)熟悉政策,掌握规则。考生和家长要认真阅读官方发布的填报志愿通知等文件,以及配套的指引解读等,了解清楚报考范围、录取批次安排、志愿设置、投档录取规定等有关规定和要求。
(二)整合信息,选取目标。①考生和家长要详细阅读《报考指南》,查阅学校招生范围和招生计划,参考学校历年中考录取分数(http://gzzk.gz.gov.cn,“广州招考网—中考中招—历年分数”栏目),初步确定目标学校范围。②根据普通高中办学特色、高考出口、选课走班、宿位、收费等情况,以及中职学校的培养体系、专业建设、升学通道、经济社会发展需求、职业前景等情况初步确定目标学校。③合理评估自己的学业水平和优势学科,结合“新高考”要求初步规划高考学科组合或中职学校专业方向,选择最适合自己的学校。
(三)全面考虑,模拟斟酌。临场发挥也是影响考试成绩的重要因素,要兼顾考虑中考发挥正常、一般、失常三种情况拟定不同的填报方案,综合选定最优填报方案,要有“保底”学校,确保“即使发挥失常,也能被基本满意的学校录取”。
十四、家长如何指导子女填报志愿?
答:初中毕业生阅历尚浅,在升学问题上尚未形成成熟的看法,填报志愿时需要家长指导。建议家长在指导子女填报志愿时注意以下几个问题:
(一)搜集掌握第一手资料。家长可通过中考《报考指南》、广州招考网搜集相关资料,了解招生政策。必要时到学校实地参观考察,进行现场咨询。
(二)选择和自己子女学业水平相当的学校。选择录取分数要求和自己子女学业水平相当的学校是报考成败的关键。家长不要仅仅以一两次模拟考试成绩为依据,而应结合平时基础,全面客观评估自己子女的学业水平,避免估计过高或过低。各初中学校最了解本校学生情况,是中考填报志愿咨询的主阵地、主渠道,建议家长适当听取学校和班主任的参考意见。特别提醒,从2020年起,我市民办初中学校采用电脑派位招生,考生和家长对本校往年成绩参考要结合实际有所调整。
(三)充分考虑子女的爱好特长。对专业的兴趣和事业的热爱是今后学习工作的强大动力,家长要帮助子女树立正确的人生观和成才观,要把个人理想与国家需要、经济社会发展相结合。
(四)不搞包办代替。家长指导子女填报志愿,不能划定条条框框,规定他们能报什么,不能报什么,而应该充分听取子女的意见,尊重他们的选择。有的家长不与子女商量,代填志愿,造成子女被学校录取而不愿报到,或报到后不努力学习的被动局面,不利于子女成长。
十五、怎样填报志愿能增加被录取的机会?
答:准确定位、合理预期、审慎选择、志愿有梯度、充分利用志愿容量。填报志愿和考试一样,保持平和的心态很重要。要慎重填好第一志愿,尽量充分利用间隔40分的多梯度投档录取规定和各批次最大志愿容量,以一定的分差拉开各志愿之间的梯度,要选定一个能够接受的“保底”学校,尽量增加被录取机会。要充分了解梯度投档规定,合理利用梯度控制线的“保护”功能,并根据实际情况来选择是否填报面向全市招生的外区区属普通高中。
十六、参考普通高中往年录取情况时要注意什么?
答:(一)不能只参考学校某一年的录取情况。学校每年录取情况有所变化属于正常现象,要综合近几年的招生政策、学校录取情况进行研究分析,这样对学校的认识才更加真实客观。
(二)不能只看学校某一批次招生计划的录取情况。学校往往在多个批次安排招生计划,要把各批次的录取情况相互结合起来看,正确理解和把握学校的整体录取情况。
(三)不能生搬硬套往年的录取分数。要看分数所处的排位,普通高中录取受当年招生政策、各级各类高中学校招生计划及其结构、报考人数、生源结构、成绩分布、志愿填报等因素综合影响,各普通高中统招批次录取最低分数及其所处梯度可能每年动态变化,充分认识这一点有利于做出科学的判断和正确的选择。
十七、“踩线进”的填报志愿策略是否可取?
答:不可取。不好高骛远、不人云亦云;不要只看到自己进步大,也要看到别人一样在进步。在填报志愿前,考生应通过就读初中学校了解自己所在位次,大概能上哪一类学校,确定选择填报的学校范围。在选择的时候,既要分析自己,又要分析学校,而不能仅看学校的名气和自己的一时喜好。每个批次类别的第一志愿特别重要,建议用学校录取考生平均水平的思路来选择每个批次及计划类别第一志愿学校,尽可能“一击必中”。
十八、填报外区区属普通高中的外区计划有何建议?
答:区属示范性普通高中和经批准可面向外区招生的引入优质教育资源新建区属普通高中,可将不超过15%(部分学校经批准不超过25%)的招生计划面向外区户籍生招生,建议考生查阅《报考指南》中招生学校的外区招生计划和宿位,综合考虑自身情况和招生学校往年录取情况,可将报考范围适当扩大至外区普通高中,以增加录取机会。
十九、随迁子女升学政策是怎样的?
答:具有我市三年初中完整学籍且具备下列居住证明之一的非广州市户籍初中应届毕业生:①父母一方或其他监护人持有在我市办理且在有效期内的《广东省居住证》;②父母一方、其他监护人或考生本人持有在我市办理且在有效期内的《港澳居民居住证》或《外国人永久居留身份证》,可申报“符合公办普通高中报考条件的随迁子女”资格,可报考我市公、民办普通高中和中职学校。省、市属和各区公办普通高中招收随迁子女计划为该校当年招生计划的8%至18%。区属公办普通高中的具体比例由各区根据实际情况确定,省市属公办普通高中的具体比例由学校自行确定。在相关批次及类别计划投档时,随迁子女与户籍生同时投档录取,当随迁子女投档数已达到面向随迁子女招生最大计划数时,就不再投随迁子女。
公办普通高中各批次各类别计划招收随迁子女具体计划数见《报考指南》。第一批次各计划类别招收随迁子女计划在投档时未完成的,剩余计划均并入该校第三批次或第四批次随迁子女计划。公办普通高中和综合高中补录时,补录计划不再区分户籍生和符合报考公办普通高中条件的随迁子女。
外省户籍随迁子女考生若准备在广东省参加普通高考或中职三二分段转段,应认真学习领会广东省教育厅等六部门《关于做好进城务工人员随迁子女在广东省参加高考有关工作的通知》(粤教考函〔2017〕41号)的有关规定,对照异地高考政策要求,主动创造条件,以免影响高考报考或高职转段。
二十、考生填报宿位不足的学校时要注意什么?
答:高中阶段学校投档录取不设宿位数控制。部分学校提供的宿位数小于招生计划数(详见《报考指南》),不能满足所有考生住宿需求,由学校制定宿位分配方案并提前向社会公布,考生入学后由学校根据方案分配宿位。考生在填报宿位不足的学校时,如有住宿需求,可先咨询学校了解住宿分配方案,衡量自身实际情况后再慎重做出选择。
二十一、什么是中外合作办学项目?填报民办高中和中外合作办学项目志愿要注意什么问题?
答:根据《中华人民共和国中外合作办学条例》,中外合作办学项目是指外国教育机构同中国教育机构在中国境内合作举办以中国公民为主要招生对象的教育机构的活动。中外合作办学项目后续学习对英语水平有较高要求,且根据相关要求,各普通高中中外合作办学项目实行单独招生录取,单独进行学籍管理,学生就读期间不得转入普通班级。若打算参加广东省普通高考的中外合作办学项目学生,须对照广东省高考报名条件,按要求准备户籍、学历、学籍等信息及其他报考资格材料。
中外合作办学项目随学校所在批次面向全市招生,所有考生均可填报。凡选择民办高中和中外合作办学项目志愿的考生,须注意普通高中班、民办高中公费班、民办高中班、中外合作办学项目班的区别,了解清楚办学模式和相关收费标准,对生涯规划、家庭经济承受能力等考虑清楚后方可填报。考生一旦被录取,须按有关规定交费和注册报到,否则招生学校有权注销其录取资格,注销后不能参加普通高中和综合高中、中职三二分段及省级以上重点特色专业的补录。
二十二、第一批次各类别计划如何报考?
答:报考特长生计划的考生,须按特长生招生工作日程安排,登录中考服务平台网上报名,最多可填报2所不同普通高中学校(含校区),每所可填报1个对口项目,其中体育特长生和优秀体育后备人才不可兼报;在平台打印《特长生报名表》,连同相关获奖证书等材料到特长招生学校现场确认;招生学校对报名考生进行资格审核,确定参加专业测试名单;通过专业测试的考生,可在第一批次填报1所学校的1个对口项目。
报考自主招生计划的考生,须按自主招生工作日程安排,登录中考服务平台进行自主招生网上报名,最多可选择2所普通高中学校报名;获得综合能力考核资格考生,可在第一批次填报1所获得综合能力考核资格学校志愿,并在录取计分科目笔试结束后参加该校组织的综合能力考核。
考生可在第一批次按报考范围填报1所外语类或艺术类普通高中计划学校志愿;报考外语类招生计划的考生,中考英语单科成绩须达到学校要求的分数;报考艺术类招生计划的考生,须按时参加相关学校组织的专业测评。
报考港澳子弟班的考生,须为港澳台居民。
二十三、填报自主招生学校要注意什么?
答:考生要认真阅读学校发布的自主招生简章,全面了解学校自主招生特色项目、培养模式、录取要求等信息。自主招生只能填报1个志愿,如果考生获得2所普通高中自主招生综合能力考核资格,填报志愿需要综合考虑选择其一。未填报自主招生志愿的,将不能参加自主招生的综合能力考核和投档录取。
二十四、名额分配志愿如何填报?
答:名额分配招生采用单独批次、单独录取的招生办法,安排在第二批次,设3个志愿,与其他批次志愿同步填报,采用梯度控制线上志愿优先投档方式统一投档录取。
符合名额分配报考资格的考生,无论是否办理跨区,都只能填报学籍所在学校分得的名额分配计划志愿。考生和家长可通过广州招考网或中考《报考指南》查阅所在初中学校分得的名额分配计划和录取最低控制线,综合考虑个人学业成绩、所在初中学校和所在区的实际情况,参考所在初中学校近年名额分配投档录取情况(访问广州招考网的“中考中招”—“历年分数”栏目查阅,http://gzzk.gz.gov.cn/zkzz/zkxx/lnfs/index.html),合理确定目标学校范围。第三批次的目标学校也可在名额分配批次填报志愿,有效利用名额分配的特点和优势,尽可能在前面批次被录取。
建议考生充分利用志愿容量,按照合理梯度安排志愿顺序,最大限度把握名额分配录取机会。不应盲目冲高和放弃名额分配批次的录取机会;也不要盲目地“保底”,否则一旦被名额分配批次的学校录取,就不能参加后续批次志愿学校的投档录取。填报名额分配志愿要具体问题具体分析,切勿生搬硬套他人填报志愿策略。
二十五、综合高中志愿如何填报?要注意什么?
答:综合高中在第四批次招生,与非示范性普通高中学校其他招生计划同时录取。区属综合高中面向本区招生,越秀、海珠、荔湾三个区视作同一招生区域。户籍生和符合报考公办普通高中条件的随迁子女可报考综合高中,不符合报考公办普通高中条件的随迁子女不可报考综合高中。综合高中学校的每个招生方向设一条招生计划,按招生方向分别投档录取;招收学生的中考成绩不低于当年普通高中录取最低控制线。综合高中补录办法与普通高中一致。
综合高中班统筹开设普通高中课程和专业课程。第一学年统一开设“基础文化课程模块+职业认知课程模块”,第二、三学年学校可以根据实际情况,在国家规定范围内,对课程进行整合。综合高中的基础文化课程模块管理纳入普通高中课程管理范畴同步管理,鼓励综合高中和优质普通高中共建共享课程资源。
综合高中学籍纳入普通高中学生学籍管理工作范畴。探索试点校内学籍互转:综合高中的学生按照个人意愿以及学籍管理规定,可以在高一结束时选择本校职业教育相关专业,转入后,登记注册中职学校学籍并撤销综合高中学籍,同时享受中职免学费政策;通过广州市中招录取系统录取到本校的中职学生,且达到当年普通高中录取最低控制线,如综合高中学籍有空余,可在高一结束时提出申请,符合学分互认要求,并通过学校测试后可择优转入本校综合高中班。综合高中学籍学生不能参加“3+证书”考试。
综合高中班学生,完成普通高中课程方案规定的相关学习内容,学业考试合格,取得相应学分,符合毕业条件的,颁发普通高级中学毕业证书。
二十六、填报中职三二分段及省级以上重点特色专业要注意什么?
答:应届初中毕业生才可以填报中职三二分段专业计划志愿。中职三二分段专业招生实行“依据初中学业水平考试成绩、结合综合素质评价,择优录取”的招生办法,即使是中职学校三二分段专业计划未完成而组织注册入学的,招生办法也不变;除特殊专业外,中职学校不得再单独组织考试。随迁子女需要注意的是,转段时,须符合高职阶段招生所在年度广东省普通高考报名条件。中高职贯通三二分段转段录取的考生,不能参加高职院校其他类型考试和录取;被3+证书考试本科院校录取者,考生需提出放弃三二分段录取的书面申请,方能办理录取手续。考生如果中高职贯通三二分段转段未被高职院校录取,并符合我省3+证书考试、高职院校自主招生或夏季高考报考条件,可以参加相应考试的报名和录取。
填报中职三二分段及省级以上重点特色专业方式主要有三种:一是统一招生,在第一批次招生计划中填报中职三二分段及省级以上重点特色专业招生计划;二是参加补录,中职三二分段及省级以上重点特色专业未完成的招生计划,安排在第四批次中职学校其他招生计划录取之前,与普通高中补录同步进行补录志愿填报和投档。考生如未被任何学校录取,可按届时公布的补录文件登录中考服务平台填报补录志愿,参加补录;三是注册入学,全市统一录取和注册报到结束后,市招考办在广州招考网统一公布中职学校缺口计划,中职学校自主组织生源注册入学。
需要注意的是,考生一旦被第一批次的中职三二分段及省级以上重点特色专业的中职学校录取,将不能参加后续批次的投档录取,以及普通高中和综合高中、中职三二分段及省级以上重点特色专业的统一补录。
第四部分 投档录取
二十七、如何划定录取最低控制线和梯度投档控制线?
答:(一)录取最低控制线。由市招考办根据当年高中阶段学校招生计划、考生填报志愿情况以及考生成绩,拟划定普通高中录取最低控制线、中职三二分段及省级以上重点特色专业录取最低控制线,经市教育局研究同意后,与中考成绩同步公布。
(二)梯度投档控制线。以降序排列在报考总人数10%位置(去尾取整)的考生成绩作为普通高中第一梯度投档控制线;以40分为间隔依次设定普通高中第二梯度投档控制线、普通高中第三梯度投档控制线……普通高中录取最低控制线。其中,第二批次招生学校的名额分配录取最低控制线为该校近三年统招首批次户籍生录取最低分的平均值下降40分。第三批次国家级示范性普通高中录取最低控制线原则上为普通高中第三梯度投档控制线;如学校(校区)上一年第三批次招生在第三梯度投档控制线未完成本校(校区)招生计划,则录取最低控制线为普通高中第四梯度投档控制线,相关学校名单详见《报考指南》。第三批次和第四批次的其余普通高中以及综合高中录取最低控制线为2024年全市普通高中录取最低控制线。中职学校第一梯度投档控制线为普通高中录取最低控制线;以40分为间隔依次设定中职学校第二梯度投档控制线、中职学校第三梯度投档控制线……
二十八、特长生成绩怎么计算?
答:特长生成绩满分为100分,由考生初中学业水平考试成绩(不含加分)和专业测试成绩折算为百分制后,由初中学业水平考试成绩和学校专业测试成绩按照比例合成,其中体育类初中学业水平考试成绩占40%、专业测试成绩占60%,艺术类初中学业水平考试成绩占50%、专业测试成绩占50%。
举例:考生的初中学业水平考试成绩(不含加分)为648分,体育特长生专业测试成绩为90分(满分100分),特长生成绩=(648÷810)×100×40%+(90÷100)×100×60%=86分。
二十九、自主招生成绩怎么计算?
答:考生自主招生成绩满分为100分,由初中学业水平考试成绩(含加分)占70%和学校综合能力考核成绩占30%的权重比例进行折算合成。
举例:考生的初中学业水平考试成绩(含加分)为648分,学校综合能力考核成绩为90分(满分100分),自主招生成绩=(648÷810)×100×70%+(90÷100)×100×30%=83分。
三十、哪些批次和类别计划的招生与录取参考科目成绩相关?
答:在普通高中自主招生和名额分配招生时,示范性普通高中投档考生的录取参考科目成绩均须达到C级及以上,非示范性普通高中投档考生的录取参考科目成绩均须达到D级及以上;且自主招生还需符合相关学校招生简章中关于综合素质评价录取参考科目的要求。
三十一、由于休学等特殊原因缺少部分录取参考科目成绩,填报志愿时会有限制吗?
答:缺少地理和生物学录取参考科目成绩的考生在填报自主招生和名额分配招生志愿时不受成绩缺失限制,但投档录取时会先检查录取参考科目成绩是否符合要求。个别由于休学等特殊原因,已报名参加我市今年高中阶段学校考试招生,升学报考需要但缺少地理和生物学成绩的考生,由报名点负责安排跟随今年本校八年级学生一同考试。
三十二、成绩达到普通高中录取最低控制分数线是不是一定能被普通高中录取?
答:不一定。我市实行省、市、区三级初中与普通高中办学机制,区域间义务教育优质均衡发展还不够充分,区域、城乡、校际之间的中考成绩存在差距。普通高中录取最低控制分数线划定须综合考虑招生计划数、计划区域分布、考生志愿填报以及考生成绩等因素,兼顾教育欠发达区考生入读普通高中需求。普通高中录取最低控制分数线以上的考生人数多于普通高中招生计划数。考生成绩达到普通高中录取最低控制分数线只表示考生具备参与普通高中投档的资格,但最终能否被普通高中录取与考生所在区及填报的志愿学校投档录取情况直接相关,各区的区属普通高中录取最低分数各不相同。
三十三、达到学校录取最低分数就一定能被录取吗?
答:不一定。在相关批次及类别计划的每一梯度投档时,若考生填报该校的志愿序号大于学校的末位录取考生志愿序号,即使达到学校录取最低分数也不能被录取。若有几个考生填报该校的志愿序号等于学校的末位考生志愿序号,且总分相同,则比较同分序号,按同分序号先后顺序录取。因此,即使考生达到学校录取最低分数,并不代表就一定能被录取,能否录取,取决于考生填报该校的志愿序号、同分序号先后及招生学校投档至该分数时的剩余招生计划数。可能出现考生虽达到学校的录取最低分数,但由于填报该校的志愿序号大于学校的末位考生志愿序号或同分排序靠后而落选的情况。
三十四、录取控制分数线和学校录取最低分数有何区别?
答:录取控制分数线(事前设定)是用于投档录取时做限制条件的分数线,在投档录取前就已规定或划定。如,全市普通高中录取最低控制线、普通高中第N梯度投档控制线、学校名额分配录取最低控制线、学校特长生项目和自主招生的录取控制线。
学校录取最低分数(事后产生)是在投档录取时,按照投档录取规定,对填报某所招生学校的全体考生根据志愿、中考成绩完成投档后产生的最低录取分数。学校录取最低分数是学校在某批次投档录取完成后自然产生的,是投档录取的结果,不是事先设定的。各学校往年录取最低分数详见“广州招考网—中考中招—历年分数”栏目。
三十五、普通高中、综合高中和中职学校的补录如何进行?
答:(一)普通高中和综合高中补录。在第四批次中职学校其他(剩余)招生计划录取之前,未完成招生计划的普通高中和综合高中,统一组织补录。省、市属普通高中面向全市补录;区属普通高中和综合高中原则上面向全市补录,具体补录范围由其主管教育行政部门确定,并报市招考办备案。市招考办将在广州招考网统一公布补录计划和各校补录最低控制分数线。公办普通高中和综合高中补录计划不再区分户籍生和符合报考公办普通高中条件的随迁子女。凡未曾被普通高中、综合高中和中职三二分段及省级以上重点特色专业录取、符合补录范围,且中考成绩达到有关学校补录最低分数的考生,均可登录中考服务平台填报补录志愿。
(二)中职学校补录。中职三二分段及省级以上重点特色专业补录与普通高中补录同步进行,同步填报补录志愿,补录时先进行普通高中和综合高中补录计划投档,再进行中职三二分段及省级以上重点特色专业学校补录计划投档。
需要提醒考生的是,补录计划为部分普通高中和综合高中、中职三二分段及省级以上重点特色专业因未录满或考生未按规定时间到校注册报到而空余的招生计划,一次投档计划完成率较高,补录学校数和计划数有限,建议考生珍惜志愿填报机会,充分用好志愿容量,合理拉开志愿梯度,争取在统一录取阶段被录取。
三十六、考生被普通高中、综合高中和中职三二分段及省级以上重点特色专业录取后,能办理退档再参加高中补录吗?
答:不能。凡已被普通高中、综合高中和中职三二分段及省级以上重点特色专业录取或未按时注册报到的考生,均不能再参加普通高中、综合高中和中职三二分段及省级以上重点特色专业补录。考生如被注销录取结果,则只能参加已填报的中职剩余招生计划志愿投档录取。特别要提醒的是,对于未经学校批准,不按学校规定期限到校办理注册者,不予以建立学籍。
三十七、被省的高职院校五年一贯制单独招生录取了,还可以参加我市普通高中的录取吗?
答:可以。《广东省教育厅 广东省招生委员会办公室关于做好2024年高职院校五年一贯制单独招生考试工作的通知》(粤教考函〔2024〕5号)规定,考生被全省统考招生录取后,仍可以继续参加2024年中考及高中阶段学校录取。被全省统考录取的考生,须在规定的时间前往招生院校进行新生入学报到、注册(报到、注册时间由招生院校确定),逾期视为自动放弃全省统考的录取资格。
三十八、投档分与学业考试成绩有何区别?
答:在投档录取时,对符合加分或优先录取条件的考生,按加分或优先后的投档分投档录取。特长生和名额分配录取不享受加分或优先录取;考生如同时符合多项加分的,享受加分值最高的事项;考生如同时符合加分和优先录取的,享受了加分事项的不再享受优先录取。考生享受加分或优先录取的投档分,仅用于投档录取,不计入初中学业水平考试录取计分科目总成绩,在考生的电子版中考成绩证明中予以说明。
三十九、同分序号是什么?对学业考试成绩总分相同的考生,怎样进行投档排序?
答:当考生的投档分相同时,按以下规则进行排序:首先是享受“同等条件下优先录取”的考生(考生若已享受加分,则不再享受优先录取);再比较录取计分科目总成绩;若情况又相同,则先比较语文、数学、英语三科成绩之和;若再相同,则依次比较数学、语文、英语、道德与法治、历史、物理、化学单科成绩。依照上述规则对全市投档总分相同的考生进行排序产生的序号,即为考生的同分序号,在考生的电子版中考成绩证明中予以说明。
四十、如何理性看待中考录取结果?
答:中考虽重要,人生路犹长。录取结果跟自己成绩和志愿息息相关,考生和家长可参看市招考办发布的各批次高中阶段学校招生录取分数,结合自己的成绩和志愿进行分析,不能只看中考成绩的绝对值,更要看中考成绩在全市的实际位次。各普通高中学校录取的考生成绩有高有低,成绩为学校录取最低分数的考生毕竟是极个别。中考只是人生阶段中的一段经历,无论是被自己心仪的高中录取,还是与其失之交臂,考生收获了良好的习惯和坚毅的品质。家长要密切关注孩子的情绪,跟孩子多沟通多交流,肯定收获,总结经验,最重要的是对孩子表示支持和理解,让家庭成为孩子背后强大的精神支撑;同时帮助孩子做好规划,利用假期培养良好的学习习惯,摸索更适合的学习方法,为未来的学习道路打下良好的基础,以积极向上的心态迈向人生新的阶段。
四十一、如何助力营造清朗教育考试招生网络环境?
答:从2023年3月起,中央网信办开展“清朗”系列专项行动,破解“自媒体”信息内容失真、运营行为失度等深层次问题,维护网上信息内容传播良好秩序,营造风清气正的网络环境。
请广大考生和家长不造谣、不信谣、不传谣,自觉遵守《网络信息内容生态治理规定》等法律法规,文明上网,理性发声,共同营造良好的网络生态环境。保持冷静理性和独立判断,增强辨别网络不实信息和谣言能力。不参与炒作教育考试招生信息,对未经证实、猜测或杜撰的消息,不轻信不盲从。
以上就是有关2024年广州中考志愿填报问答的内容。更多广东中职中专技工招生信息、广东中专学校,广东职高学校,敬请关注广东初中升学网,也可以点击【预约中职院校】提前看校,快人一步!
本文标题:新发布!2024年广州中考志愿填报问答
本文链接:https://www.itoma.cn/news/show-htm-itemid-21149.html
2026浙江高职提前招生常见问题问答03-05
2026福建高职单招(高职分类考试)常见问题问答03-05
初中资讯政策解读 更多>