欢迎来到初中升学网!
.png) 手机版
           手机版
           
.png) 微信
           微信
            
广东中考为大家带来2024年广东中考前注意事项的详细讲解,希望能帮助大家顺利备考哦。预祝大家考试成功哦。
广东中考为大家带来2024年广东中考前注意事项的详细讲解,希望能帮助大家顺利备考哦。预祝大家考试成功哦。

考前必看!2024年广东中考前注意事项
2024年省统一命题地市的初中学业水平语文、数学、英语、道德与法治、历史、地理、物理、化学和生物学等科目考试时间安排如下:

初中学业水平体育与健康、音乐、美术、信息技术等科目及物理、化学、生物实验操作统一考试的具体时间,由各地市根据本地实际情况确定。
广东中考前注意事项
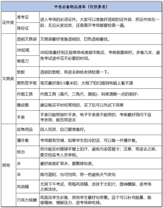
一、物质准备:1、带好《准考证》;2、正宗的能直接填涂的2B铅笔至少两只、橡皮一块;3、0.5毫米的黑色签字笔至少两支;4、直尺、圆规等;5、必要的生活用品,如:清凉油;将以上物品一块放入一个透明的带有拉链的袋子,在袋子的明显位置附上个人信息,如:姓名、所在学校和班级及联系电话等,这样可预防物品丢失时能够联系到你。6、吃好睡好,确保考试时精力充沛。

二、心理准备:1、穿上自己感觉最舒适的衣服和鞋子,禁穿拖鞋、高跟鞋、背心进入考场;2、熟悉考场时,进行心理暗示:这个座位真好,像家一样温馨;3、见到监考老师,微笑以待!以获得一种和谐亲切感;4、进入考场之前切勿饮用太多水,做到考试期间不上厕所,以防浪费时间;5、要充满斗志,忌怯场。信心是成功的法宝。踏入考场要精神抖擞,斗志昂扬。中考考场注意事项
1.考生凭准考证和身份证(或其他合法有效证件)按规定时间到指定的考点、考场、座位参加考试2.考生入场,除 2B 铅笔、黑色字迹的钢笔或签字笔、直尺、圆规、三角板、橡皮擦外,其他任何物品不准带入考场。严禁携带手机等通讯工具、电子设备、涂改液、修正带及资料等违禁物品进场。如有携带,须存放在考点 指定的地方。考场内不得自行传递文具、用品。
3.每科开考15分钟后不得入场。每科考试结束前 30 分钟起,方可交卷离开考场。未交卷者,考试中途不 得离开考场。交卷出场后不得再进入考场,也不准在考点附近逗留。
以上就是有关2024年广东中考前注意事项的内容。更多广东中职中专技工招生信息、广东中职学校,广东职高学校,敬请关注广东初中升学网,也可以点击【预约中职院校】提前看校,快人一步!
本文标题:考前必看!2024年广东中考前注意事项
本文链接:https://www.itoma.cn/news/show-htm-itemid-22448.html
 
        河北单招考试四类注意:只有这3个专业能考执业兽医资格证!10-31
 
        2026河北单招考生:高考报名完毕后,还有哪些重要的事情要做?10-31
 初中资讯政策解读 更多>
初中资讯政策解读 更多>