欢迎来到初中升学网!
手机版

微信

对于即将参加河北省中等职业学校对口升学考试的农业类专业学子们来说,了解考试的主要内容至关重要。那么,这场考试究竟涵盖了哪
对于即将参加河北省中等职业学校对口升学考试的农业类专业学子们来说,了解考试的主要内容至关重要。那么,这场考试究竟涵盖了哪些知识点和技能点呢?本文将为您详细解读河北省中等职业学校对口升学考试农业类专业的考试内容。我们将从考试科目、题型设置、知识点分布等方面进行全面剖析,帮助您更好地把握考试重点和难点。同时,我们还将分享一些备考技巧和注意事项,助您轻松应对考试挑战。通过本文的阅读,相信您将对河北省中等职业学校对口升学考试农业类专业的考试内容有一个清晰的认识,为未来的升学之路做好充分准备。
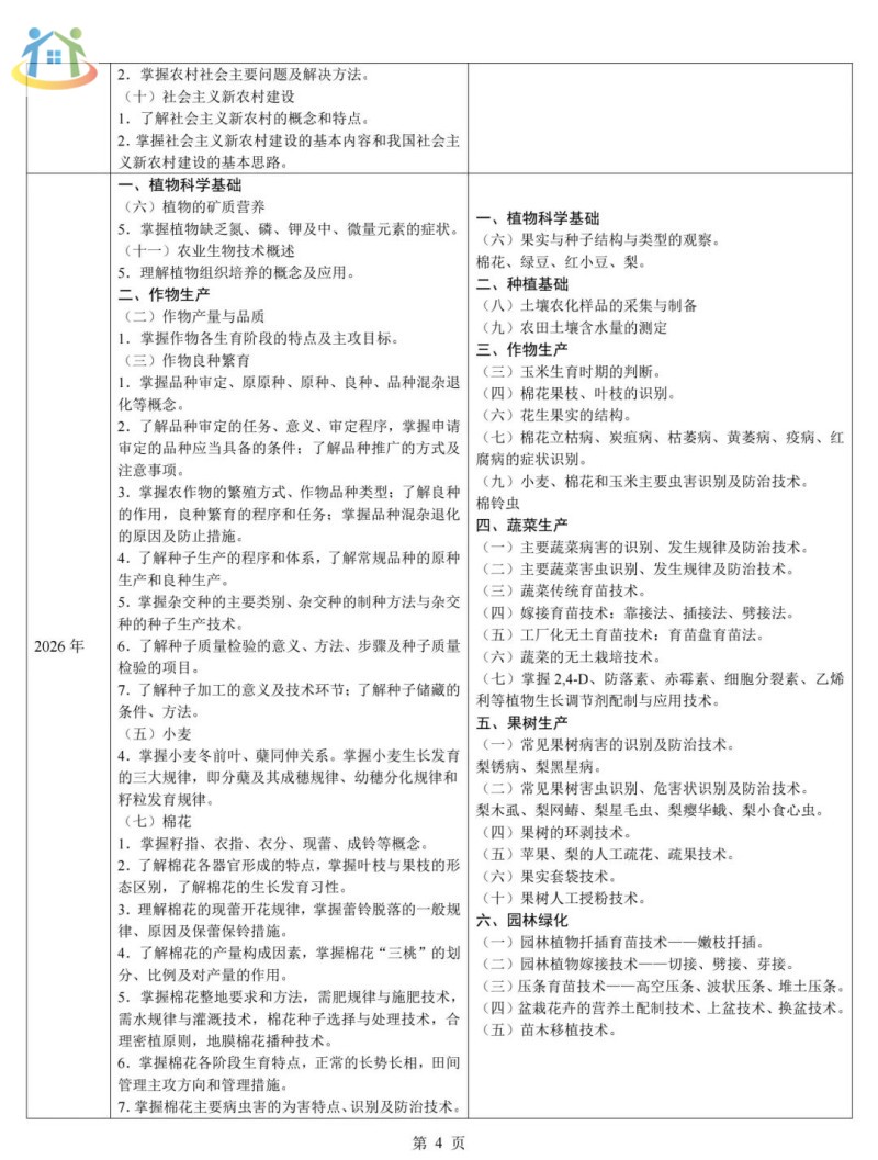
为了加强河北省中等职业学校对口升学考试农林类专业的专业能力,分辨更换和新增考点,使专业成绩得到提升,我们依据河北省教育厅印发的《河北省教育厅关于印发《2024-2026年河北省中等职业学校对口升学考试大纲》的通知/附件:1.河北省中等职业学校对口升学考试大纲(2024版专业课)、3.河北省中等职业学校对口升学考试大纲(2026版专业课)》及《2022年河北省普通高等学校对口招生考试大纲(专业课)》进行了《2024-2026年河北省中等职业学校对口升学考试农林类专业考试内容(大纲)更改变化情况统计》的制定工作,此表供河北省中等职业学校师生参考使用。






本文标题:河北省中等职业学校对口升学考试农业类专业考试主要考哪些内容?
本文链接:https://www.itoma.cn/zhongzhi/show-htm-itemid-47937.html
2026江西中职招生问答:如何获取权威的中职招生信息?03-10
2026广东中职问答:什么是“三二分段”?有什么优势?03-10