欢迎来到初中升学网!
手机版

微信

张家口市技师学院(张家口机械工业学校)2024招生简章已公布,学院是一所市属国办国家级重点中等职业学校,开设班型有对口升学班、“3+2”贯
张家口市技师学院(张家口机械工业学校)2024招生简章已公布,学院是一所市属国办国家级重点中等职业学校,开设班型有对口升学班、“3+2”贯通培养大专班以及普通中专班,一起来了解一下大致情况吧!
张家口市技师学院概况
张家口市技师学院是一所市属国办国家级重点中等职业学校、国家中等职业教育改革发展示范学校、国家高技能人才培训基地、河北省中等职业教育质量提升工程项目精品学校、省级大师工作室建设单位,学校坐落在张家口市经开区,占地面积260亩,建筑面积8.9万平方米,可容纳在校生5000 人。
学院积极开展多层次办学,设有中级工(中专层次)、高级工(大专层次)、预备技师(本科层次)三个办学层次。在办好全日制教育的同时,学院积极探索弹性学制教育,努力提高在职职工的劳动技能。2018年,学院先后与市内各企业单位开展企业新型学徒制试点工作,成为我市第一家与企业对接培养新型学徒制试点学校。
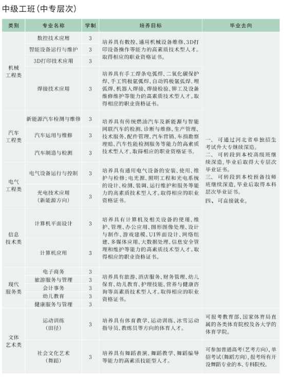
学院开设装备制造、交通运输、电子与信息、财经商贸、旅游、文化艺术、教育与体育等七大类18个专业,其中数控技术应用、焊接技术应用、电气设备运行与控制、汽车运用与维修、汽车制造与检测、计算机平面设计、计算机应用为省级骨干专业。计算机网络技术、智能设备运行与维护、会计事务、旅游服务与管理为市级示范专业。
学院实训基地设备总值7889万元,有实训实习工位3081个。学院建有国家职业技能鉴定所。先后荣获全国诚信示范学院、国家级节约型公共机构示范单位、河北省职业教育工作先进集体、河北省德育工作先进单位,河北省国家安全教育实验学校、河北省五一奖状、张家口市先进基层党组织、张家口市文明校园、河北省职业教育学会先进单位、张家口市师德先进单位、张家口市体育先进单位等荣誉称号。
张家口市技师学院“四有”人才培养体系
有修养/有特长/有本事/有发展
有特长
通过系统化的教育教学活动使中职生具备一定的人文常识,有一定的艺术欣赏能力,并通过社团活动培养中职生在文艺体育某一两个方面有一定的特长。
有修养
通过系统化的教育教学活动使中职生确立正确的道德认识,在现实生活和职业生涯中有正常的道德情感、行为取向,最终对人生和社会具有强烈的责任感。
有本事
通过系统化的教育教学活动使中职生具备语言沟通、文字表达和信息化办公等基础技能,并掌握所学专业对应的各岗位核心技能,将来能够真正立足职场。
有发展
通过系统化的教育教学活动使中职生养成良好的职业意识和职业作风,培养其团队协作和创新创业能力,具备职业发展潜力。


张家口市技师学院收费项目及标准
学 费:“3+2”贯通培养全日制大专班、中级工班:2800元/年。
对口升学高考班、高级工班:3200元/年。
预备技师班:5000元/年。
住宿费:600元/年。
张家口市技师学院助学计划
1、免学费:凡农村(含县镇)学生、城市家庭经济困难学生免收学费。
2、免学费、住宿费、书费:凡持有《扶贫手册》并由扶贫部门认定的建档立卡家庭户学生,均可免收学费、住宿费、书费。
3、助学金:符合条件的学生享受2000元/年的国家助学金。
推荐了解:
以上是“张家口市技师学院(张家口机械工业学校)2024招生简章”的相关内容,关注河北中专招生网,了解更多河北初中升学、中专升学、中职升学、升学择校、招生简章、招生政策、民办中专、公办中专等信息!
本文标题:张家口市技师学院(张家口机械工业学校)2024招生简章
本文链接:https://www.itoma.cn/zhongzhi/show-htm-itemid-49372.html
2026参考!广州市交通运输职业学校2025年招生计划03-06
江西上饶市安防工程学校2026年招生计划03-06
中职院校招生简章 更多>