欢迎来到初中升学网!
手机版

微信

报名开始!广西物资学校印象校区2024年招生简章,广西初中升学网为你准备具体内容,希望对你有帮助。
报名开始!广西物资学校印象校区2024年招生简章,广西初中升学网为你准备具体内容,希望对你有帮助。
学校简介
广西物资学校成立于1979年,是一所全日制公办国家重点中等职业学校。是首批国家中等职业教育改革发展示范学校、全国教育系统先进集体、广西“十四五”五星级学校。
广西物资学校印象校区,是根据《国务院关于加快发展现代职业教育的决定》和《广西壮族自治区人民政府贯彻关于加快发展现代化职业教育的决定》的实施意见的指导精神和深化职业教育理整合办学资源实现教育改革创新,培养德才兼备时代新人的教念,育新模式应运而生。广西物资学校印象校区就是新时代人才培养的“教育特色校区”,独具创新性、前瞻性、时代性。
学校印象校区是一所具有爱国主义精神、传统文化底广西物资学校。崇尚“爱国主义、传统文化”教育业公刳抽檠蕴的创新型职403理能相结合,把南侨机工的爱国精神和英雄榜样作为切入,践行中华今优秀生“仁爱、精进、担当、利他”的优秀品质绎一代优秀职业统文化,培养会感恩、有情怀、有格局、有担当的新人才。
广西物资学校印象校区坚持“秉天下父母之心办教育”为办学理念,培养学生成人、成才、成功、成就为使命,让学生安心、开心、有信心、家长放心为管理服务标准,学校重点打造强大的人文心理与专业教育体系,开设家长空中课堂和青少年心理健康工作室,聘请全国知名家庭教育专家长驻,定期和不定期举办讲座和践行活动,帮助家长与孩子共同成长。学校全体师生践行“德技兼修,报效家国”的校训精神。以“感恩、爱心、责任”为行动指南,共创一所有爱和温度的学校,让学生对未来充满信心和力量!
招生计划

备注:汽车类专业根据学校教学计划进行两个校区(明秀校区和高新校区)调配上课。
●国防教育班要求面试录取:
1、初中毕业,男生身高163cm-183cm、体重48kg以上女生身高158cm-182cm,体重40ka以上
2、五官端正,身体无明显疤痕和纹身、刺字:
3、双眼裸视力1.0以上,无色盲、色弱:
4、无精神病史、无肝炎、无慢性病史。
高考实验班招生对象:
普通高中落榜生,中考成绩B+到C+之间均可报名
入学须知
1.新生须持通知书、户口本复印件(户号页、户主页、本人页)各三份、本人身份证及家长身份证复印件各三份、初中毕业证(或就读证明)一份、蓝底一寸照8张,按规定日期到校办理入学手续。.
2.新生因故不能按时到校,须事先告知招生办申请延期报到,不履行手续将视为自动放弃入学资格,
3.新生自带日常用品,也可在学校周边采购。
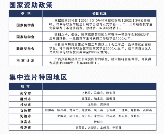
国家资助政策

新生报名优惠政策
7月31日前预交500元教材费可享受300元住宿费优惠。
开学时间
春季班:五一前均可入学上课:
秋季班:8月底入学(以录取通知书时间为准)。
以上是“报名开始!广西物资学校印象校区2024年招生简章”的全部内容,还想了解更多关于广西中职资讯,敬请关注广西初中升学网。
本文标题:报名开始!广西物资学校印象校区2024年招生简章
本文链接:https://www.itoma.cn/zhongzhi/show-htm-itemid-49429.html
2026参考!广州市交通运输职业学校2025年招生计划03-06
江西上饶市安防工程学校2026年招生计划03-06
中职院校招生简章 更多>