欢迎来到初中升学网!
手机版

微信

很多人想要了解招生信息,广西初中升学网小编准备了相关内容,有关速看!广西艺术学校2024年招生入学考试公告公布,感兴趣往下看吧!
速看!广西艺术学校2024年招生入学考试公告公布,广西初中升学网已经为你准备具体内容,希望对你有帮助。

各位考生:
根据我校2024年招生工作方案,现将我校2024年新生入学考试工作安排如下:
一、考试形式
考试形式分现场考试(区内考生)与视频考试(区外考生)。
二、考试时间:
(一)现场考试时间
第一批考试时间:2024年7月13日(周六)
上午8:30—12:00下午3:00—6:00
第二批考试时间:2024年8月10日(周六)
上午8:30—12:00下午3:00—6:00
(二)视频考试的视频提交时间
1.2024年招生考试初试视频提交时间为:
第一批:2024年7月10日(周三)前
第二批:2024年8月8日(周四)前
如考生未在此时间内提交考试视频(录制、上传并提交),将视为缺考。
2.2024年招生专业考试的视频录制与上传须知详见附件2
三、考试地点:
现场考试:
报名园湖校区,考试地址:广西南宁市青秀区园湖南路24号
舞蹈表演(中国舞方向):满天星大厦1楼11号排练场
舞蹈表演(国标舞方向):教学楼1楼1号排练场
戏曲表演:教学楼3楼9号排练场
音乐表演(声乐方向):教学楼2楼203教室
音乐表演(器乐方向):教学楼1楼2号排练场
播音与主持:教学楼2楼202教室
美术专业:教学楼2楼201教室
报名长堽校区,考试地址:广西南宁市兴宁区民生街道长堽路二里2号
美术专业:教学楼1楼2308室
报名北湖校区,考试地址:广西南宁市西乡塘区北湖村七冬坡262号
音乐表演(声乐方向):综合楼二楼音乐教室一
舞蹈表演(中国舞方向):综合楼二楼排练室
播音与主持:综合楼二楼演播厅
播音与主持(乘务、网络直播方向):综合楼二楼音乐教室二
美术专业:综合楼二楼美术室
报名江南校区,考试地址:广西南宁市江南区定秋路铺路与贵义路交叉口
舞蹈表演(中国舞、国标舞、流行舞方向):教学楼1楼
播音与主持:教学楼1楼
美术专业:教学楼1楼
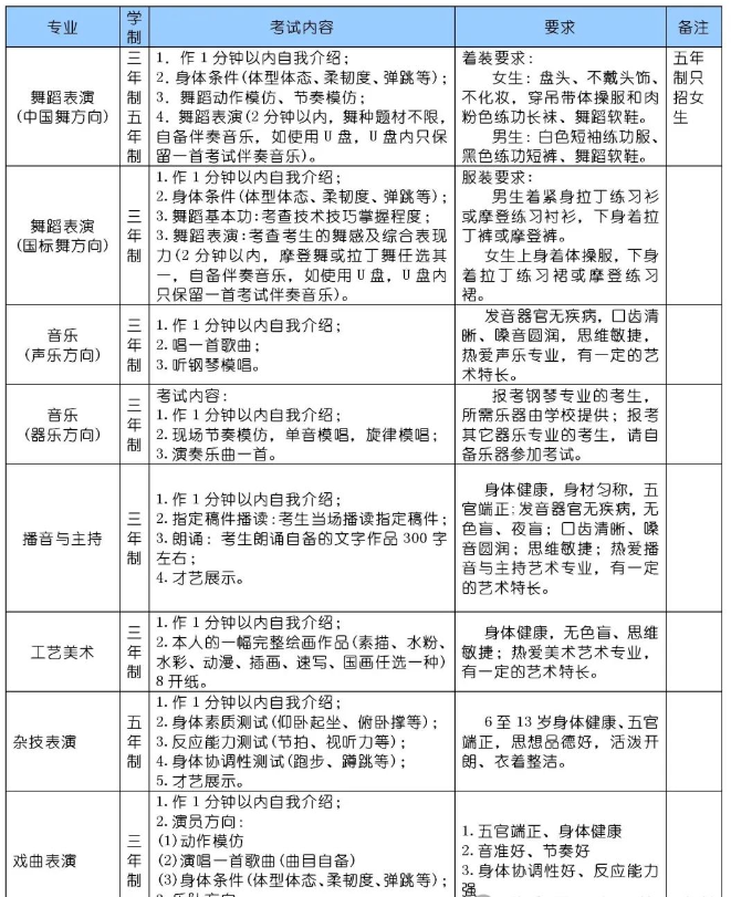
附件1:现场考试内容及安排

1.所有考生必须满足以下3个要求:
(1)有良好的道德修养,品行端正,遵纪守法,热爱艺术,有一定的艺术特长;
(2)身体健康,心理健康,五官端正;
(3)不许纹身、染发、戴怪异钉,没有被开除记录。
2.考试流程:
(1)考生到校后先到招生就业科报到并填写资料;
(2)考生填写完资料后领取准考证;
(3)考生凭准考证到考场候场及参加考试;
(4)考生考试完毕后自行离开考场,回家等候录取通知。
附件2
广西艺术学校2024年招生考试专业视频录制须知
一、关于专业初试视频的录制与上传要求
(一)考生严格按照广西艺术学校公布的2024年招生专业考试内容(文件正文)、考试要求(附件3)进行视频录制。录制前,务必仔细阅读各专业具体拍摄要求,视频上传格式只可为mp4。上传后,务必检查视频是否可以正常播放并确保音画同步后再确认提交。
(二) 日光或照明光线录制,拍摄背景不得有LOGO,要求横屏录制(比例16:9),建议机位高度与地面保持1.5米左右:画面清晰完整,正面连续单机位拍摄,不得有任何后期制作。考生上传视频不可进行任何剪辑及特效编辑(如:美颜、滤镜等效果),违反者按照考试违规处理。
二、关于专业初试视频的提交程序
(一)专业考试内容要求进行视频录制,录制前务必仔细阅读各专业具体拍摄要求。务必检查视频是否可以正常播放并确保音画同步后再确认上传邮箱。
具体要求如下:
1、提交的视频命名
报考专业+视频名称(例如:中国舞专业视频1舞蹈身体条件测评、中国舞专业视频2舞蹈表演考察)。
视频的提交时间
第一批:2024年7月10日(周三)前
第二批:2024年8月8日(周四)前
考生未在此时间内参加视频考试(线下录制、上传并提交),视为缺考。
(二)视频初选结果将在广西艺术学校官网(http://www.gxysxxnet.cn)及微信公众号中公布,请考生及时关注广西艺术学校官网及微信公众号后续通知。
附件3
广西艺术学校各专业录考试视频具体内容及要求
一、各专业考试要求
舞蹈表演(中国舞方向)
(一)提交两个视频
视频1: 自我介绍、舞蹈身体条件测评
视频2: 舞蹈表演考察
(二)考试要求
视频1:
1.自我介绍:年龄、身高、体重、爱好
2.舞蹈身体条件测评:身体条件(体型体态、竖叉、横叉、下腰、体前屈、并腿向上弹跳等);
视频2:
1.舞蹈动作模仿、节奏模仿;
2.舞蹈表演(2分钟以内,舞种题材不限,自备伴奏音乐)。
着装要求:
女生:穿吊带体操服、不穿裤袜;光脚不穿鞋;盘头、不化妆。
男生:上身穿白色紧身无袖背心:下身穿黑色三角短裤;光脚不穿鞋、不化妆。
舞蹈表演(国标舞方向)
(一)提交两个视频
视频1: 自我介绍、舞蹈身体条件测评
视频2: 舞蹈表演考察
(二)考试要求
视频1:
1.自我介绍:年龄、身高、体重、爱好
2.舞蹈身体条件测评:身体条件(体型体态、竖叉、横叉、下腰、体前屈、并腿向上弹跳等);
视频2:
1.舞蹈动作模仿、节奏模仿;
2.舞蹈表演(2分钟以内,拉丁的五个舞种,自备伴奏音乐)。
着装要求:
男生着紧身拉丁练习衫或摩登练习衬衫,下身着拉丁裤或摩登裤。
女生上身着体操服,下身着拉丁练习裙或摩登练习裙。
音乐表演(声乐方向、器乐方向)
(一)提交一个视频
自我介绍、声乐或器乐的表演
(二)考试要求
1.自我介绍:年龄、身高、体重、爱好
2.演唱一首歌曲或根据自己所报乐器演奏一首曲目
声乐演唱要求清唱,时长要求1分钟以内,曲目自选,不得使用伴奏;器乐演奏时长要求3分钟以内,曲目自选,不得使用伴奏。
3.着装要求:正式得体的服装。
播音与主持
(一)提交一个视频
自我介绍、朗诵表演考察、才艺表演
(二)考试要求
1.自我介绍:年龄、身高、体重、爱好
2.朗诵,自备稿件(脱稿),时长1分钟以内,不得使用背景音乐;
3.才艺表演时长要求1分钟以内,表演类型自选,可以使用伴奏;
4.着装要求:正式得体的服装。
工艺美术
(一)提交一个视频、一张照片
视频:自我介绍、作品介绍
照片:作品的拍摄
(二)考试要求
1.视频的自我介绍:年龄、身高、体重、爱好
2.视频的作品介绍:手持作品进行作品介绍,时长1分钟以内,不得使用背景音乐;
3.着装要求:正式得体的服装
4.照片里的作品必须完整、清晰且有自己的署名
戏曲表演
(一)提交一个视频
自我介绍、身体条件测评及才艺表演考察
(二)考试要求
1.自我介绍:年龄、身高、体重、爱好
2.舞蹈身体条件测评:身体条件(体型体态、竖叉、横叉、下腰、体前屈、并腿向上弹跳等);
3.才艺表演时长要求1分钟以内,表演类型自选,可以使用伴奏
4.着装要求
女生:穿吊带体操服、不穿裤袜;光脚不穿鞋;盘头、不化妆。
男生:上身穿白色紧身无袖背心:下身穿黑色三角短裤;光脚不穿鞋、不化妆。
二、视频录制要求
提交的考试视频除测评项目指令外,请保持安静(拍摄视频中不得出现任何话外音提示与指导),舞蹈表演时长2分钟以内。
日光或照明光线录制,拍摄背景不得有LOGO,要求横屏录制(比例16:9),建议机位高度与地面保持1.5米左右,画面清晰完整,正面连续单机位拍摄,不得有任何后期制作。考生上传视频不可进行任何剪辑及特效编辑(如:美颜,滤镜等效果),背景光线适中,保持清晰稳定。
以上是“ 速看!广西艺术学校2024年招生入学考试公告公布”的全部内容,如果想要报名以上学校,可点击免费咨询专业老师!
本文标题:速看!广西艺术学校2024年招生入学考试公告公布
本文链接:https://www.itoma.cn/zhongzhi/show-htm-itemid-49878.html
2026参考!广州市交通运输职业学校2025年招生计划03-06
江西上饶市安防工程学校2026年招生计划03-06
中职院校招生简章 更多>