欢迎来到初中升学网!
手机版

微信

张家口初中升学网为您提供更多张家口中专招生的最新资讯。张家口机械工业学校2024年招生简章已经公布,为广大有意报考该学院的学生提供了全
张家口初中升学网为您提供更多张家口中专招生的最新资讯。张家口机械工业学校2024年招生简章已经公布,为广大有意报考该学院的学生提供了全面的招生信息。本文将详细介绍该学院的招生信息。

学校概况
张家口市技师学院(张家口机械工业学校)是国家中等职业教育改革发展示范学校、国家级重点中等职业学校、国家高技能人才培训基地、河北省中等职业教育质量提升工程“精品学校”’、省级大师工作室建设单位。学校坐落在张家口市经开区,占地面积255亩,建筑面积10万平方米。校园设施完善,布局合理,教学区、运动区、生活区和谐统一。学校现有在校学生4829人,现有在编教职工413人,其中正高级职称教师8人,高级职称教师148人;“双师型”教师236人。学校现有省级技能大师工作室1个,省“双师型”名师工作室1个,河北省“三三三人才工程”第三层次人选3人。
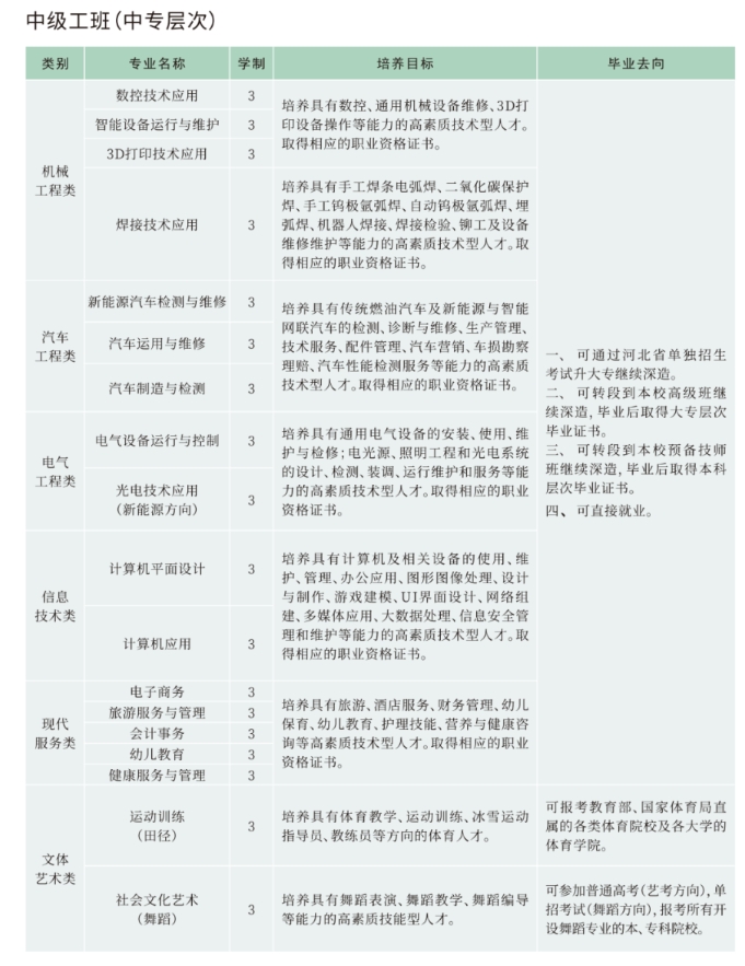
学校开设装备制造、交通运输、电子与信息、财经商贸、旅游、文化艺术、教育与体育等七大类18个专业,其中数控技术应用、焊接技术应用、电气设备运行与控制、汽车运用与维修、汽车制造与检测、计算机平面设计、计算机应用为省级骨干专业。电气自动化设备安装与维修、焊接加工、新能源汽车检测与维修3个专业成为全国技工院校工学一体化第一阶段建设专业。
学校紧跟时代步伐,加快构建现代职业教育体系,升学、就业并重发展。积极开展多层次办学,设有中级工(中专层次)、高级工(大专层次)、预备技师(本科层次)三个办学层次。建校六就业创业工作先进集会培养输送了数以万计的技术技能人才,为区域经济社会发展做出了突出贡献。学校先后荣获“群众心目中的国家级名校”、“河北省职业教育工作先进集体”、“河北省德育工作先进单位”、“河北省安全工作先进集体”“河北省就业创业工作先进集体”、“河北省首批省级安全文化建设示范单位”等五百余项荣誉。



收费项目及标准
学 费:“3+2”贯通培养全日制大专班、中级工班:2800元/年。
对口升学高考班、高级工班:3200元/年。
预备技师班:5000元/年。
住宿费:600元/年。
助学计划
1、免学费:凡农村(含县镇)学生、城市家庭经济困难学生免收学费。
2、免学费、住宿费、书费:凡持有《扶贫手册》并由扶贫部门认定的建档立卡家庭户学生,均可免收学费、住宿费、书费。
3、助学金:符合条件的学生享受2000元/年的国家助学金。
以上就是“了解!2024年张家口机械工业学校招生简章已公布!”的全部内容,中职中专生如想了解更多关于中专升学、报名时间、招生简章、招生计划、招生专业、中专技校、政策公告及招生问答等内容,如果想报名的同学点击>>>【预约报名系统】。
本文标题:了解!2024年张家口机械工业学校招生简章已公布!
本文链接:https://www.itoma.cn/zhongzhi/show-htm-itemid-50104.html
2026参考!广州市交通运输职业学校2025年招生计划03-06
江西上饶市安防工程学校2026年招生计划03-06
中职院校招生简章 更多>