欢迎来到初中升学网!
手机版

微信

面临初中升学的朋友别错过,贵州初中升学网小编准备了相关内容,有关点击查看!龙里县中等职业学校2024年招生简章,感兴趣往下看吧!
点击查看!龙里县中等职业学校2024年招生简章,贵州初中升学网已经为你准备具体内容,希望对你有帮助。

学校简介
龙里县中等职业学校创建于1983年,现占地面积308亩,建筑面积65865M²。位于贵新高速公路龙里东出口,龙里县北部工业园区入口处,校园环境优美,设施齐全,交通便利。
我校是龙里县唯一一所公办职业学校。贵州省示范性中等职业学校、省级优质中等职业学校、贵州省中职强基项目学校、贵州省安全文明校园、全国青少年校园足球特色学校。
以“立青松品行·育大国工匠”为办学理念,以内涵发展提升质量为抓手,着力办好让社会认可、家长满意、学生向往的中等职业学校。
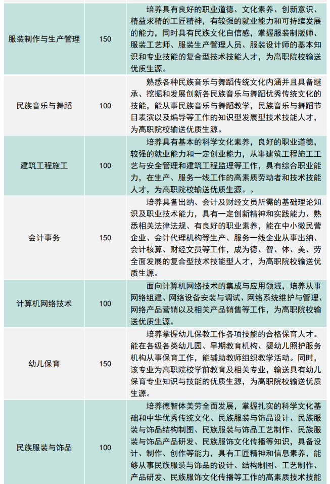
专业设置


费用
相关资助
1.国家对中职生每年补助生活费2000元,两年共4000元
2.原建档立卡学生每年享受1900元专项助学金,两年共3800元(原建档立卡学生免书费、免住宿费)
3.凡进入我校就读的学生每年免交学费2000元,三年共6000元。
4.成绩优秀的学生每年每生可获6000元国家奖学金。
以上是“点击查看!龙里县中等职业学校2024年招生简章”的全部内容,如果想要报名以上学校,可点击免费咨询专业老师!
本文标题:点击查看!龙里县中等职业学校2024年招生简章
本文链接:https://www.itoma.cn/zhongzhi/show-htm-itemid-50163.html
2026参考!广州市交通运输职业学校2025年招生计划03-06
江西上饶市安防工程学校2026年招生计划03-06
中职院校招生简章 更多>