欢迎来到初中升学网!
手机版

微信

面临初中升学的朋友别错过,贵州初中升学网小编准备了相关内容,有关新发布!贵州航天技师学院2024年招生简章,感兴趣往下看吧!
新发布!贵州航天技师学院2024年招生简章,贵州初中升学网已经为你准备具体内容,希望对报考有帮助。

学院简介
贵州航天技师学院前身为“〇六一”基地技工学校(始建于1976年),1993年4月、1994年9月先后被评为省部级重点技工学校、国家级重点技工学校,1998年2月成为贵州省首批建设的高级技工学校,2014 年经贵州省人民政府批准升格为贵州航天技师学院。学院坐落于遵义市新蒲新区经济开发区,占地222.1亩,建筑面积 13.99万平方米。学院办学规模 3000余人,开设有中技专业 12个,高技专业4个。建有信息技术、学前教育、艺术设计、汽车维修服务、机械加工、商贸管理、文化基础、德育与体育等专业教学部及专业实训室。是省级、国家级高技能人才培训基地,国家级职业教育实训基地、省级职业教育实训基地、省级开放性实训基地、省级职业教育公共实训基地,建设了市级和省级技能大师工作室、贵州省第四国家职业技能鉴定所。
学院推行半军事化管理,以军队纪律规范学生行为,以军营作风感染学生思想,培养学生遵章守纪的行为习惯、艰苦奋斗的工作作风和敢打硬仗的进取精神。学院充分发挥“校企同源、工科特色”优势,与地方产业深度融合,采用“项目引领、任务驱动”工学一体化教学模式,通过信息化教学手段,以学生为主体开展教学,注重工作场景模拟训练,突出实践操作,重视技能提升,着力培养学生岗位适应能力、职业发展潜力和就业竞争力。
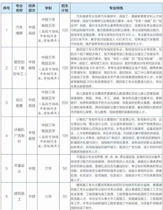
招生计划


如有贵州初中升学、报考、志愿填报等疑问,可【在线咨询】解答
收费标准
1.学费减免(国家政策减免每生学费 2000 元/学年)。
2.住宿费:每生 935元/学年(公寓式宿舍);
3.教材费:以各专业所需教材情况,由学校统一配置,学生入学时自费购买。每生约500元/学年。
4.公寓化物品费:学校推行半军事化管理,公寓化物品在校期间仅购一次,由学校统一配置,学生入学时自费购买。各专业夏季、冬季校服及工装费用分别为:幼儿教育、会计等专业415元/生(幼儿教育舞蹈服装根据专业要求自购),酒店管理专业476元/生,其余专业 300 元/生;床上用品、生活用品等费用约 300元/生。
5.生活费。生活费自理(学生在食堂自主刷卡消费)。
学生资助(政策)
1.免学费:每生每学年减免学费2000 元。
2.助学金:按国家相关政策,可享受助学金补贴 2000元/学年(以文件为准,共两年。覆盖面 65%以上)。
3.贵州省巩固拓展脱贫攻坚成果专项学生助学资助:通过“贵州省教育精准扶贫系统”查验核实的脱贫家庭学生,报名时减免教材费 400元/学年,住宿费500元/学年;专项助学金1000元/学年,每学期按 500 元发放,共两年。
4.国家奖学金:符合相关文件要求的品学兼优学生 6000元/学年。
入学须知
公办学校,减免学费,欢迎莘苹学子报读。
招生对象:初中应、往届毕业生或同等学历学生。
报名时间:2024年3月4日一9月1日。
入学时间:春季入学时间根据市教体局、市人社局有关春季招生文件精神待定;秋季入学时间:8月17 日-18日正式报到入学。
入学时准备:
(1)入学时交初中毕业证复印件一份,户口本复印件(本人页、盖上公章的户主首页)一式4份,身份证复印件两份,家庭贫困证明(所在村盖公章、当地民政部门盖公章)一份,一寸证件照八张。
(2)体检:入学时带上县级以上医院体检表到招生办报到。
(3)面试入学:仪容仪表规范(不得染发、习长指甲、蓄怪发、戴耳环,男生不得蓄长发等),有纹身、不良嗜好的不得报名入学。
以上是“新发布!贵州航天技师学院2024年招生简章”的全部内容,还想了解更多贵州中考资讯,初中升学,敬请关注【贵州传爱学考】公众号或直接点击【初中升学预报名】
本文标题:新发布!贵州航天技师学院2024年招生简章
本文链接:https://www.itoma.cn/zhongzhi/show-htm-itemid-50215.html
2026参考!广州市交通运输职业学校2025年招生计划03-06
江西上饶市安防工程学校2026年招生计划03-06