欢迎来到初中升学网!
手机版

微信

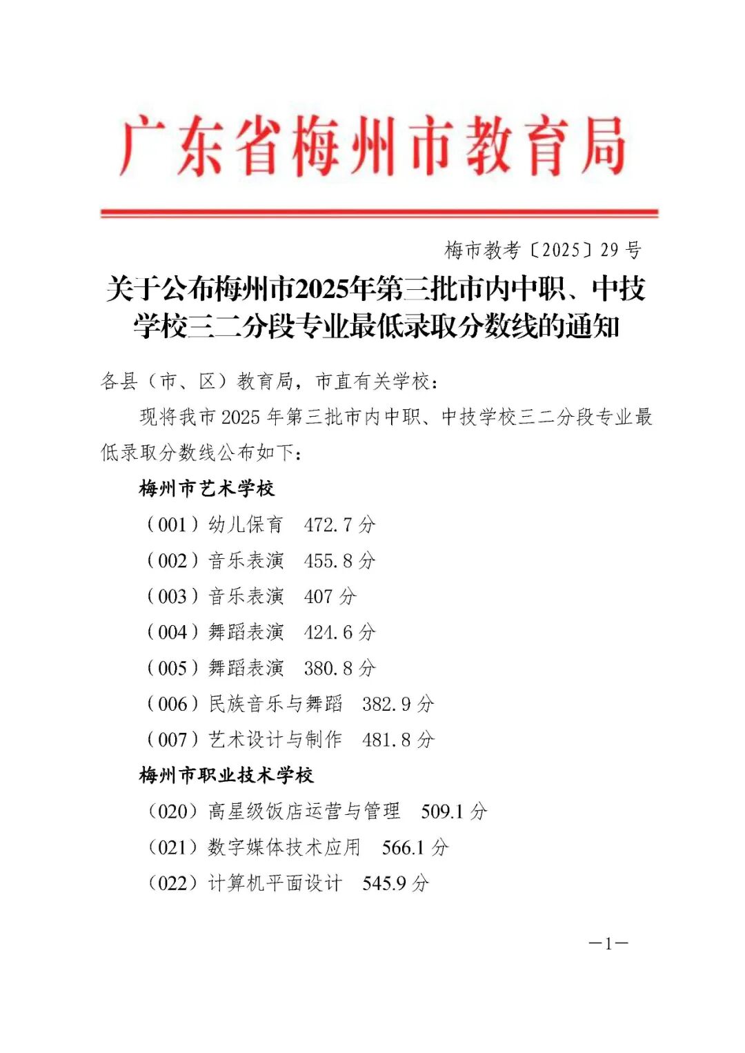
通过2025年梅州市第三批市内中职、中技学校三二分段专业最低录取分数线,2026年梅州中考生可以大概定位自己能够上岸的学校层级,以及接下来半年自己努力的方向,希望大家都能上岸自己理想的学校!
【导语】广东初中升学网为大家整理了“2025年梅州市第三批市内中职、中技学校三二分段专业最低录取分数线”以供参考,希望能帮助大家顺利备考,预祝大家考试成功!




文章来源:丰顺教育(丰顺县教育局官方微信公众号)
原文标题:关于公布梅州市2025年第三批市内中职、中技学校三二分段专业最低录取分数线的通知文
原文链接:https://mp.weixin.qq.com/s/Kvq9_zL-mWMrxEZh9DKHbQ
以上就是有关“2025年梅州第三批市内中职(中技)三二分段录取分”的全部内容。更多广东中职中专技工招生信息、广东中职学校,广东职高学校,敬请关注广东初中升学网,也可以点击【预约中职院校】提前看校,快人一步!

本文标题:2025年梅州第三批市内中职(中技)三二分段录取分
本文链接:https://www.itoma.cn/zhongzhi/show-htm-itemid-52456.html
2026参考!广州市交通运输职业学校2025年招生计划03-06
江西上饶市安防工程学校2026年招生计划03-06
中职院校录取分数 更多>