欢迎来到初中升学网!
手机版

微信

本文整理了“2025年佛山市高明区职业技术学校招生简章”以供参考,正在备考佛山中考并且想了解佛山市高明区职业技术学校有哪些专业正在招生的同学,可以具体了解!
【导语】部分在备考广东中考的同学,想要报考中职但不清楚有哪些专业可以报考,广东初中升学网为大家整理了“2025年佛山市高明区职业技术学校招生简章”以供参考,具体如下。

一、学校简介
佛山市高明区职业技术学校办学底蕴扎实,秉承“以人为本,以质立校”的办学理念,学校环境优美,实训设备齐全,师资力量雄厚,是学生学习技能、提升学历的理想场所。
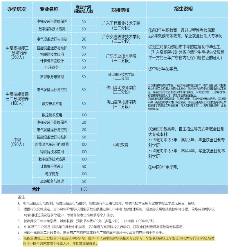
二、2025年招生计划

三、升学优势
1.三二分段
采用“3+2“学制,是中高职学校共同制定专业人才培养方案、课程体系、技能鉴定等,做到中高职循序渐进无缝对接。中高职衔接三二分段培养是前3年在我校就读,通过过程性考试后可进入大学进行2年的高职学习,取得全日制普通高等院校毕业证(大专学历),高职阶段还可以继续通过专升本考试,考取全日制本科院校。
中高技能贯通三二分段培养是前3年在我校就读,三年免学费,完成中级技能的培养;后2年升入佛山高明技师学院对口专业就读,毕业获得高级工职业技能等级证书和技师学院高级工毕业证书(与大专同等学历),五年贯通培养,企业全程参与。
2.自主招生考试:高职对口中职自主招生进行文化基础与职业技能相结合的考试。
3.技能大赛免试入学:通过中职学校学生技能竞赛获得省赛三等奖以上,向高职院校申请可免试入学。近三年,参加广东省中职学校专业技能大赛获得一等奖3项,二等奖10项,三等奖20项。
4.3+证书高职高考:2023年本科录取13人,2024年本科录取29人,2025年本科录取28人这是学生升学的主要途径,所有专业都可以升读专科或本科。学校开设高职高考班,为有强烈升学愿望和想考取本科的同学提供有力的帮助。
四、就业能力
学校不断深化产教融合、校企合作,积极开展更宽领域、更高层次共同育人、共建场室、共享资源的校企合作模式,让学生了解企业和工作岗位,为将来的就业铺设道路,也为区域经济发展培养更多高素质、高技能的应用型人才。
学校不断探索工学结合的人才培养模式,培养“素质优,能力强,就业好”的复合型职业技能人才。
通过现代学徒制培养岗位紧缺技能人才。学校与佛山高明德健五金有限公司等企业合作探索四位一体的现代学徒制人才培美模式,引入企业的师傅和生产任务,以“师带徒”的形式,培养岗位生产操作技能;学校与佛山市超野新媒体有限公司共同打造电商直播基地,开展电商直播项目,同时通过引入电商企业双11、618等电商项目,让学生在校内就学到电商真实的运营,促进了电商专业人才培养质量的提升。
通过三二分段中高技能贯通培养高技能人才。学校与佛山高明技师学院、行业知名品牌企业合作,瞄准企业的先进制造技术和管理岗位,以“校企合作、工学结合”模式培养高端技能人才,实现学生高质量就业。前三年在高明区职业技术学校就读,完成中级技能培养,三年免学费;后二年升入佛山高明技师学院对口专业就读,毕业获得高级工职业技能等级证书和技师学院高级工毕业证书(与大专同等学历),五年贯通培养,企业全程参与。
五、招生解答
1.学校是一所什么性质的学校?收费情况如何?
我校为广东省重点中等职业学校,全日制公办学校,无论你是省内还是省外生源,报读我校免收学费,学生注册时预收书本费400元(多退少补)、住宿费(1050/年)、伙食费(25/天,其中早餐5元,中餐10元,晚餐10元,如有调整,按调整后的价格执行)。
2.学校校风如何?有什么特色?
学校以促进学生技能提升为核心,推进教学改革,不断提升教学质量,学生在省、市技能大赛中多次摘金夺银;学校深化产教融合,校企共建校内外实训基地,积极开展校企合作人才培养,为区域经济发展培养了大批高素质的技术技能人才。学校推行“工匠班管理”“礼仪文化教育”、"志愿服务教育"三大德育特色教育,培养学生勤学乐学、精益求精、创新创造的匠人品质,学生综合素养不断提升,德育管理成效显著。学校坚持文化育人、活动育人,社团活动精彩纷呈,学生课余生活丰富。
3.什么是中高职“三二分段”?
中高职“三二分段“是一体化培养高素质应用性技术技能型人才的一种培养体系。我省2010年启动相关改革试点,通过在中职学校和高职院校选取对应专业,制定中职学段(三年)和高职学段(二年)一体化的人才培养方案,分段开展教育教学活动。学生在中职学校经过三年学习后,通过高职院校组织的过程性考试及格后,进入高职院校再学习两年,掌握相关专业技能人才所需要的专业知识,可以取得相应专业全日制普通高等教育专科毕业证书,成为高素质应用性技术技能型人才。
4.“三二分段”办学优势是什么?
(1)根据粤府【2015】12号文相关精神,我省将深化现代职业教育体系建设试点探索构建区域完整的中职一高职一应用型本科衔接直通的技术技能人才培养体系。
(2)赢在起跑,胜在终点:中高职“三二分段"入学中考分数约在500分(不同专业录取分数不同),被录取可进入3A大专院校。五年一体化培养人才,课程体系完善,培养的高技能人才更适应市场需要。
(3)浓缩时间、节省经济:3年中职教育免学费,2年高职按标准收费,提前一年可参加工作。只需要5年时间即可全日制普通高等教育专科毕业。
5.除了入读中高职三二分段专业外,中职班的学生还有哪些继续深造的机会吗?
中职班学生可选择“3+3”或者“3+4”模式进入高校继续深造,毕业后取得全日制普通高等教育专科或本科学历。
(1)参加“3+证书“高职高考,可直接考取专科或本科院校。
(2)参加高职院校专业对口的自主招生考试可进入专科院校。
(3)通过技能竞赛获奖,向高职院校申请免试入学。
文章来源:佛山市高明区职业技术学校微信公众号
原文标题:2025年佛山市高明区职业技术学校招生简章
原文链接:https://mp.weixin.qq.com/s/o6wZMBqXRTHtYqj2OFgdcQ
以上就是有关“2025年佛山市高明区职业技术学校招生简章”的全部内容。更多广东中职中专技工招生信息、广东中职学校,广东职高学校,敬请关注广东初中升学网,也可以点击【预约中职院校】提前看校,快人一步!

本文标题:2025年佛山市高明区职业技术学校招生简章
本文链接:https://www.itoma.cn/zhongzhi/show-htm-itemid-52572.html
2026参考!广州市交通运输职业学校2025年招生计划03-06
江西上饶市安防工程学校2026年招生计划03-06
学校信息更多>
佛山市高明区职业技术学校
中职院校招生简章 更多>