欢迎来到初中升学网!
手机版

微信

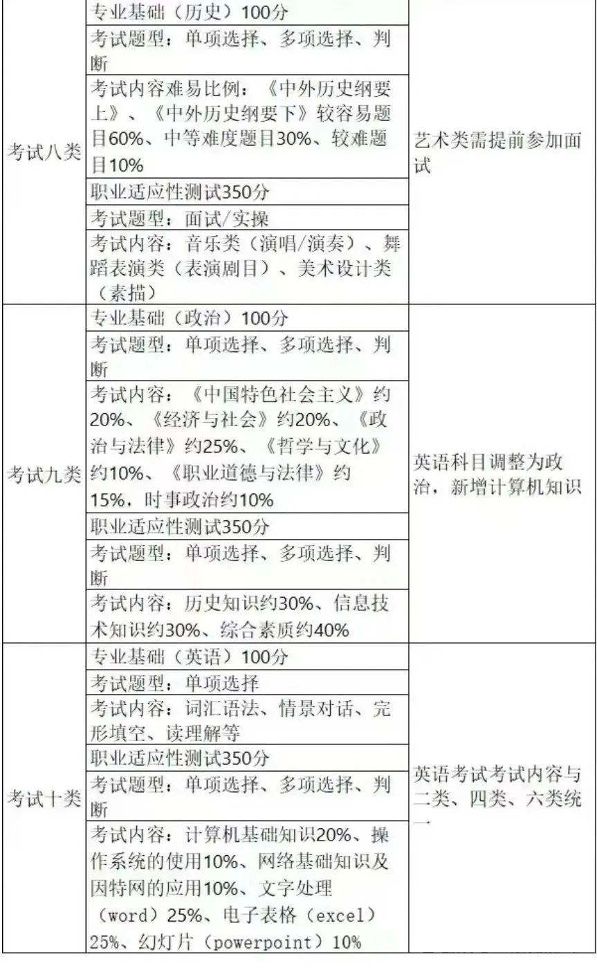
为助力2026届河北单招考生高效备考,本文梳理了2025年河北高职单招各考试类考纲一览,提供参考。通过了解这些关键信息,考生可以更有针对性
为助力2026届河北单招考生高效备考,本文梳理了2025年河北高职单招各考试类考纲一览,提供参考。通过了解这些关键信息,考生可以更有针对性地制定复习计划,提升应试能力。

文化素质

职业技能



本文标题:2026届考生必看!河北单招最全考纲!
本文链接:https://www.itoma.cn/danzhao/show-htm-itemid-25118.html
2026浙江高职提前招生常见问题问答03-05
2026福建高职单招(高职分类考试)常见问题问答03-05
高职单招单招问答 更多>