欢迎来到初中升学网!
手机版

微信

2026年肇庆市初中学业水平考试体育与健康考试将于4月10日至6月20日进行。中考体育统一考试部分如因特殊原因导致改期进行的,时间另行通知。
【导语】近日,肇庆市教育局发布了“关于做好2026年肇庆市初中学业水平考试体育与健康考试工作的通知”,广东初中升学网为大家整理了该则通知中的重要内容以供参考,具体如下。

一、考试的目的和原则
中考体育考试旨在引导学生积极参与体育与健康课堂教学和课外锻炼,掌握体育与健康知识、技能和方法,形成终身参与体育锻炼的意识和能力。考试坚持公开、公平、公正的原则,做到程序规范,标准统一,结果公正。全市中考体育考试坚持“健康第一”原则,遵循身心发展规律、体育锻炼规律和体育与健康教学规律,引导和帮助学生在体育锻炼中享受乐趣、增强体质、健全人格、锻炼意志。
二、考试对象
所有参加2026年肇庆市初中学业水平考试的考生。
三、考试时间
4月10日至6月20日进行。中考体育统一考试部分如因特殊原因导致改期进行的,时间另行通知。
四、考试内容及计分办法
中考体育考试包括体育素质综合评价和统一考试两部分组成,满分为70分。其中,体育素质综合评价15分,包括体育与健康课成绩(5分)和《国家学生体质健康标准》测试(10分)(以下简称“国标测试”);统一考试55分,两项得分之和为中考体育考试成绩,成绩计入考生初中学业水平考试总成绩。
(一)体育素质综合评价(15分)
1.体育与健康课评价成绩(5分)。
学校应对考生在初中阶段七、八、九年级参与体育与健康课学习进行评价。考生体育与健康课评价成绩满分为5分,其中,七年级评价满分得2分,八年级评价满分得2分,九年级评价满分得1分。学校每学年按满分100分对学生进行评价,对应年级占比折算为最终得分(最终得分=七年级评价得分×2%+八年级评价得分×2%+九年级评价得分×1%)(四舍五入保留到小数点后1位)。当年已办理免予执行免修体育课的学生(附件3),按评价分及格(60分)计算得分。并将评价最终成绩进行校内公示1周。
2.国标测试成绩(10分)。
普通考生《国家学生体质健康标准》测试成绩根据学生在初
中阶段三个学年参加《国家学生体质健康标准》测试的结果进行计算。七、八年级,在规定时间内完成测试达到及格标准的学生每学年得3分、未达到及格标准的学生得1分,未按要求在规定时间内完成测试的学生得0分;九年级,在规定时间内完成测试达到及格标准的学生得4分、未达到及格标准的学生得2分,未按要求在规定时间内完成测试的学生得0分。当年已办理免予执行《国家学生体质健康标准》(附件3)的学生,按及格(60分)计算得分。考生评价以国标数据平台或以各地教育局统一组织测试成绩为考生评价依据。并将评价最终成绩进行校内公示1周。
(二)统一考试(55分)
普通考生须参加以下两类项目的考试,统一考试成绩(选考3项)=必考选项成绩(选考1项)+体能选项成绩(选考1项)+技能选项成绩(选考1项)。各项目考试原始分满分100分,项目最终成绩按对应项目占比折算得分(按四舍五入保留到小数点后1位)。
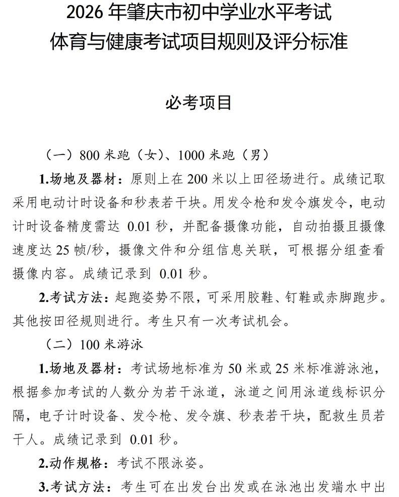
1.必考项目(占25分)。
项目包括①中长跑:800米(女)、1000米(男),②100米游泳。考生在两个项目中任选一项参加考试,该考试项目成绩按照《2026年肇庆市初中学业水平考试体育与健康考试项目评分标准》(以下简称“评分标准”)得分×25%计算必考项目得分(按四舍五入保留到小数点后1位)。
2.选考项目(占30分)。
(1)体能选项:①立定跳远②50米跑③引体向上(男)、仰卧起坐(女)④投掷实心球。
(2)技能选项:①足球②篮球③排球④一分钟跳绳。
普通考生须在体能选项和技能选项中各选择1项参加考试。对照评分标准两个考试项目的平均分×30%计算选考项目得分(按四舍五入保留到小数点后1位)。
各县(市、区)原则上应开齐所有项目供学生选择,如因场地等原因无法开齐所有选考项目的,可根据实际情况在选考项目中体能选项和技能选项中自行确定各不少于2个项目作为本县(市、区)的选考科目。其中,必考项目中的中长跑和100米游泳必须开设。
(三)“外地返肇生和往届生”考试成绩评定
1.外地返肇生统一考试成绩按在肇普通考生标准计算。体育素质综合评价(占15分)【参照第(一)点执行】。外地返肇生需要提供其所读学校七、八、九年级的体育与健康课成绩和国标测试成绩。
2.往届考生不计算体育综合素质评价成绩,统一考试得分【参照第(二)计算办法】,最终成绩=统一得分×70分÷55分。
(四)中考体育考试成绩计算办法由肇庆市招生办负责解释
五、统一考试规则及评分标准
中考体育统一考试项目规则及评分标准执行《2026年肇庆市初中学业水平考试体育与健康考试项目规则及评分标准》(附件1)。
六、病残学生免考、择考、缓考规定
(一)免考。经市残疾人联合会确认已丧失运动能力的伤残学生、经县级及以上医院证明因身体原因(心、肝、脾、肺、肾等)不能参加体育活动者按有关程序办理免修体育课和免执行《国标测试》手续。申请免考统一考试的考生,统一考试成绩则按全市当年实际参加统一考试人数平均分的80%计算。其中考体育最终成绩为体育综合素质评价成绩和全市实际参加统一考试人数平均分的80%之和。
须提供的证明材料。①丧失运动能力的伤残学生:残疾人证或障碍检测机构诊断证明;已办理免修体育课和免执行《国家学生体质健康标准》手续的资料。②因身体健康原因不适宜参加体育活动学生。③考前或临场发生伤病且在缓考期未能康复者,需提供二甲以上医院的诊断证明和病历资料。
(二)择考。下列情况考生可申请择考(附件2):未达到免考条件的残疾考生;身体发育异常、严重营养不良及肥胖症、畸形程度达到I或Ⅱ度的考生;因伤病不能参加剧烈运动的考生,小伤、闭合性、陈旧性的外伤等伤病视情况而定,以县(市、区)体育考试医务审核组现场审核的结论为准。
择考考生须提供残疾人证或二甲以上医院的体检证明,在校期间三年的健康档案(学生体检表)。身高、体重数据原则上以在校期间第三学年的健康档案(学生体检表)为准,如未体检或有异议的则以现场测量数据为准。
择考统一考试项目原始分以满分100分计算,所选必考项目占25%,选考项目占30%。在各类中选择1-3项考试的考生,对应以下情形折算统一考试得分:
1.择考3项:
(1)择考选择必考项目2项和选考项目中1项的,则按必考项目得分平均分×25%+选考项目得分×30%之和×95%计算统一考试成绩。(例:如考生各项得分均100分,折算后应得52.3分)。
(2)择考选择必考项目1项和同类别选考项目2项(2项体能选项或2项技能选项)的,则按必考项目得分×25%+选考项目得分平均分×30%之和×92%计算统一考试成绩。(例:如考生各项得分均100分,折算后应得50.6分)。
(3)择考选择选考项目中3项的,则按3个项目平均分×55%×90%计算统一考试成绩。(例:如考生平均得分为100分,折算后应得49.5分)。
2.择考2项:
(1)择考选择必考项目2项的,则按2项得分平均分×55%×85%计算统一考试成绩。(例:如考生平均分得分为100分,折算后应得46.8分)
(2)择考选择必考项目和选考项目各1项的,则按必考项目得分×25%+选考项目得分×30%之和×80%计算统一考试成绩。(例:如考生各项得分均100分,折算后应得44分)
(3)择考选择选考项目中2项的,则按2项得分平均分×55%×70%计算统一考试成绩。(例:如考生平均分得分为100分,折算后应得38.5分)
3.择考1项:
(1)择考选择必考项目中1项的,则按项目得分×55%×60%计算统一考试成绩。(例:如考生得分100分,折算后应得33分)
(2)择考选择选考项目中1项的,则按项目得分×55%×50%计算统一考试成绩。(例:如考生得分100分,折算后应得27.5分)。
考生中考体育最终成绩为体育综合素质评价成绩和择考成绩之和。
(三)缓考。考试前,考生因发生伤病、女生经期等情况,在考试期间不能参加体育考试的,可提前向考场领导小组申请缓考。考试现场,考生因突发情况不能参加体育考试的,须在考试开始前向考场领导小组提出申请缓考。每个项目考试考生只有一次机会申请缓考,缓考考试当天考生不能以各种原因再次申请缓考。
(四)公示。选择免考、择考的考生由本人提交书面申请,免考考生需出具初中阶段免予执行《国家学生体质健康标准》(附件3),择考考生需递交《高中阶段学校招生考试体育考试择考申请表》(附件4),由所在学校审核加具意见报所在县(市、区)中考体育考试领导小组批准后,于中考体育考试前在所在学校进行公示一周(样式见附件5)。
考试结束后,以县(市、区)为单位加盖公章后将符合条件的名单上报市招生办,并将各校公示现场照片发送至市招生办邮箱:zqjyj_zsb@zhaoqing.gov.cn。
七、组织实施
(一)健全考试机构,做好考试政策的宣传及安全工作
各县(市、区)要健全中考体育考试工作领导小组,统筹安排考试程序,确定考试的具体时间和考场。各地要在4月1日前将中考体育考试领导机构、考试方案、应急预案、考点设置及考试时间安排(附件6)分别报市教育局体卫艺科和市招生办。省、市招生考试机构将组织人员抽查组织工作及考试情况。
各地要高度重视宣传及安全工作,制定体育考试安全预案,考试前要做好考试办法的宣传工作,务必让家长了解肇庆市的考试政策,尤其是有关免考、择考、缓考的相关政策。同时要做好考生的体检工作,教育学生和家长要实事求是,不能隐瞒疾病,消除不安全隐患。并将体育考试时间、项目等情况告知家长。对体育考试工作中不认真执行教育部和广东省教育厅有关规定和要求而造成学生伤亡事故的,要追究有关领导和相关人员的责任。
(二)配齐考务人员,明确工作职责
每个考场应设主考1人、副主考3人、纪检干部1人,监考员、监分员、卫生员、后勤工作人员、救生员(游泳项目)等按需要配齐。要严格挑选受过培训、熟悉业务、组织纪律性强、工作认真负责、尤其是作风正派的人员参加考务工作。
(三)严格按照标准,设置考试场地
各县(市、区)应严格按照中考体育考试项目规则及评分标准设置考试场地,考试场地要求有标准200米及以上塑胶跑道,有条件的县(市、区)尽量使用同一个考点进行考试。游泳项目一个县(市、区)设置一个考点,要求选用50米或25米标准泳池。学生赴考产生的费用由各地根据实际情况自行解决。具体考点设置由各县(市、区)选定,并报市招生办统筹确认。考试前必须组织人员细致检查和核准考试场地和器材,确保考试设备安全可靠。要做好大风、暴雨、酷暑等特殊天气情况下的应急预案,根据特殊天气情况及时调整考试人员和时间,避免不利天气对考试造成影响,做到零投诉。
考点内要设医务点和茶水供应点,配备救护车辆,与附近医院建立绿色救助通道。医疗点要求设在田径场跑道终点附近,并有一名具有执业资格的医师和一名护士随考保障,以确保能及时处置考试中突发安全救护问题。
为确保考试的公平、公正,减少人为操作的失误,提高工作效率,中考体育原则上全部实行信息化考试,电动计时计数等设备系统及服务由县(市、区)自行采购或租用,并负责相关费用。考试组织实施相关经费由当年中考收取报名费统筹规划支出,按财政法规要求实施。
(四)严肃考场纪律,加强考试监督
市教育局成立由局机关党委、体卫艺科和市招生办有关人员组成的督查小组,对各考场进行巡考检查。各县(市、区)须建立中考体育考试监察队伍,对考试全过程进行监督。主考必须与监考人员签订责任书,考生家长和亲属不得参加考试的一切工作,各单位和个人不得向监考人员馈赠钱物,监考人员不得收取单位和个人的馈赠钱物,不得在体育考试过程中弄虚作假,徇私舞弊。上述现象一经发现,将进行严肃处理,造成严重影响的将追究有关人员责任。投诉电话:肇庆市教育局机关党委0758-2806718,体卫艺科0758-2829422,市招生办0758-2830903。
(五)落实考务工作,确保考试顺利
1.各县(市、区)可在肇庆市中考业务管理系统打印《考生准考证》(简称《准考证》),考生凭《准考证》方可进场考试。考试结束后,监考员现场打印实测成绩,交考生、主考签名确认。考生如对实测成绩有异议,须当场提出申诉,离开考场不再接受申诉。
2.考生中考体育考试成绩由市招生办统一折算得分(分值)后,由各县(市、区)招生办打印通知考生。考生对成绩有异议的,应在规定时间内提出查分申请,逾期不再接受查分申请。考生体育与健康学科成绩与学业考试成绩同时公布。
3.各县(市、区)要将学生中考体育考试的具体日期、时间及要求等书面通知到学校,考生所在学校要认真检查,落实各项准备工作,并派出责任心强的老师或领导负责领队,有组织地带领学生赴考。
4.各县(市、区)要做好考试考生和相关考务人员、随队教师严格执行流行病防控的相关要求,提前做好个人健康状况排查。
5.各县(市、区)要做好考试情况总结工作,并于当年6月25日前将本地中考体育考试总结材料报市招生办公室。
(六)设立申诉机制,保障各方权益
1.中考体育考试设立“三级”申诉、投诉机制。地市教育部门和县级教育部门分别成立体育中考仲裁委员会,人员构成建议由招生办、体卫艺科(股)、体育行业人士、人大代表或政协委员、律师等熟悉体育中考的人员中物色,具体由教育部门结合本地实际而定。
2.如对中考体育考试成绩有异议的,可逐级进行申诉(投诉):县级中考体育考试领导小组→县级中考体育考试仲裁委员会→市中考体育考试仲裁委员会。
3.县级中考体育考试领导小组或中考体育考试仲裁委员接收到申诉(投诉)后,应召开仲裁委员会认真研究,并及时向申诉(投诉)人答复。
(七)认真核对体育与健康课评价成绩和《国标测试》成绩
学校要组织人员认真核对考生体育与健康课评价成绩和《国家学生体质健康标准》测试成绩,实事求是地评定成绩,不得弄虚作假,发现违规违纪现象,学校要及时处理。
附件:1.2026年肇庆市初中学业水平考试体育与健康考试项目规则及评分标准










2.广东省中考体育与健康考试择考标准

3.免予执行《国家学生体质健康标准》申请表

4.初中学业水平考试体育与健康考试择考申请表

5.申请免考、择考学生名单公示(式样)

6.各县(市、区)中考体育考试安排表

文章来源:肇庆市教育局
原文标题:关于做好2026年肇庆市初中学业水平考试体育与健康考试工作的通知
原文链接:https://www.zhaoqing.gov.cn/zqjyj/gkmlpt/content/3/3203/post_3203608.html#21939
以上就是有关“2026年肇庆初中学考体育与健康考试即将开始!”的全部内容。更多广东中考、广东初中升学、肇庆中考、肇庆初中升学、广东中职中专技工招生信息、广东中职学校,广东职高学校,肇庆中职中专技工招生信息,敬请关注广东初中升学网,也可以点击【预约中职院校】提前看校,快人一步!

本文标题:2026年肇庆初中学考体育与健康考试即将开始!
本文链接:https://www.itoma.cn/news/show-htm-itemid-25841.html
2026浙江高职提前招生常见问题问答03-05
2026福建高职单招(高职分类考试)常见问题问答03-05
初中资讯新闻资讯 更多>