欢迎来到初中升学网!
手机版

微信

本文整理了“2025年珠海市理工职业技术学校招生简章”以供参考,正在备考珠海中考并且想了解珠海市理工职业技术学校有哪些专业正在招生的同学,可以具体了解!
【导语】部分在备考广东中考的同学,想要报考中职但不清楚有哪些专业可以报考,广东初中升学网为大家整理了“2025年珠海市理工职业技术学校招生简章”以供参考,具体如下。

一、学校简介
珠海市理工职业技术学校是一所有37年办学历史的公办国家级重点理工类职业学校,是国家技能型紧缺人才培养培训基地。学校先后被国家和省市有关单位评为全国首批国家改革发展示范学校、广东省职业教育先进单位、珠海市教育系统先进集体和广东省高水平中职学校建设单位,被授予"广东省依法治校示范校"、"广东省更高水平安全文明校园"等称号。
1.规模:学校现有香洲校区(校本部、南校区)、斗门校区两个校区,占地面积20.52万平方米,建筑面积12.1万平方米,学生5800多名。学校拥有汽车、电气等120多个实训室,校内实训室建筑面积达到3万平方米,教学及实训设备总值达9000万元。各实训中心建设居省内领先水平。
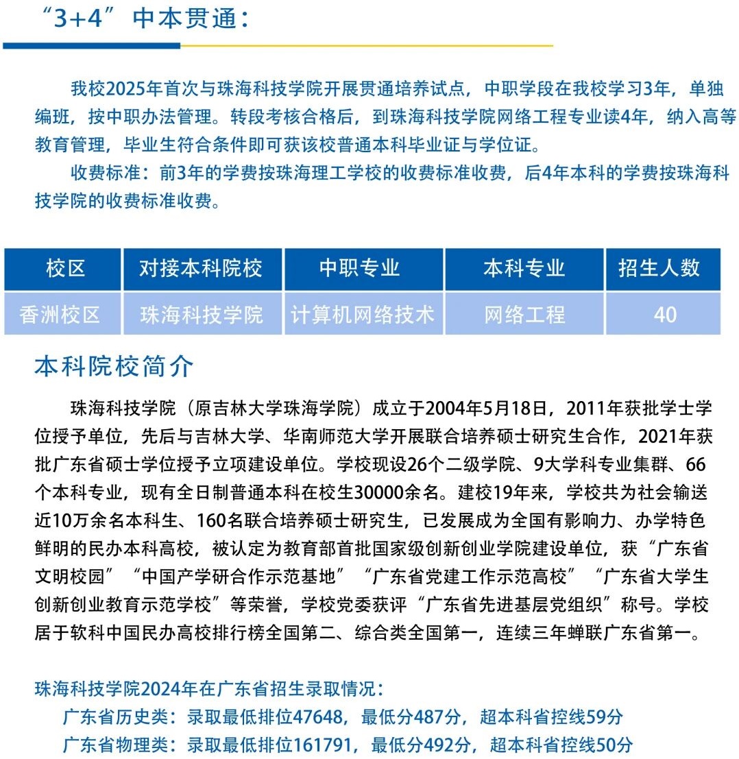
2.专业:学校共设有汽车技术、智慧物联、智能装备、现代物流和数字创意五大专业群,共涵盖26个专业。其中汽车技术专业群和智慧物联专业群为广东省高水平专业群,汽车运用与维修、计算机网络技术等7个专业是广东省重点建设专业,汽车运用与维修和电气运行与控制为广东省"双精准"示范专业,物联网技术应用、物流服务与管理和新能源汽车运用与维修专业为珠海市"双精准"示范专业。
3.师资:学校拥有一支师德高、业务精、能力强、结构合理的高素质专业化教师队伍。学校现有在编在岗教职工390人,其中专任教师369人,研究生(含取得硕士学位人数)67人、双师型教师占专业课教师的96%。学校现有市级以上名教师、名班主任共16人,省市级名校长、名师、名班主任工作室11个,影视工作室1个,科技创新工作室1个,市学科带头人共24人,省市技术能手11人。
4.升学:学校坚持升学与就业双轨并进的办学导向,以"职教高考"改革为契机,以升学冲本为主要抓手,努力拓宽学生成长成才通道。学生可通过春季高考、单考单招、"3+4"中本贯通培养等途径就读本科院校,也可通过春季高考、"三二分段"中高职贯通培养、自主招生、技能竞赛等多种升学途径就读高职院校。我校近两年有41位学生被广东技术师范大学、韩山师范学院等本科院校录取。
5.就业:学校积极探索"订单式培养"合作等举措,依据产业新工匠培养标准,创新企业新型学徒制,重构课程体系和教学内容,校企共同制定培养目标与培养方案、共同实施人才培养、共同评价培养质量,为学生提供稳定的生产经营性实训岗位、生产性实训基地,开发持续性、常态化的真实生产项目,学生职业能力提升,就业情况向好,近三年学校就业率稳定在99%以上。
二、高考升学


三、招生计划
1.珠海理工香洲校区招生计划

(1)以上专业均可以通过春季高考报考本科院校,除三二分段之外的专业还可通过春季高考或自主招生考试报考高职院校。
(2)三二分段班:学生需满足广东省高考报名条件,通过转段考核后可直接升入对接高职院校(2年),获得相应大学文凭。
(3)"3+4"中本贯通班:学生需满足广东省高考报名条件,通转段考核后可直接升入珠海科技学院(4年),获得相应大学文凭。前3年的学费按珠海理工学校的收费标准收费,后4年本科的学费按珠海科技学院的收费标准收费。
2.珠海理工斗门校区招生计划

(1)以上专业均可以通过春季高考报考本科院校,除三二分段之外的专业还可通过春季高考或自主招生考试报考高职院校。
(2)三二分段班:学生需满足广东省高考报名条件,通过转段考核后可直接升入对接高职院校(2年),获得相应大学文凭。
文章来源:珠海市理工职业技术学校官方微信公众号
原文标题:珠海理工2025年招生简章
原文链接:https://mp.weixin.qq.com/s/vOWpKR27YTn-Q31y8T_5IQ
以上就是有关“2025年珠海市理工职业技术学校招生简章”的全部内容。更多珠海中考、珠海中职、珠海初中升学、广东中职中专技工招生信息、广东中职学校,广东职高学校,敬请关注广东初中升学网,也可以点击【预约中职院校】提前看校,快人一步!

本文标题:2025年珠海市理工职业技术学校招生简章
本文链接:https://www.itoma.cn/zhongzhi/show-htm-itemid-52621.html
2026参考!广州市交通运输职业学校2025年招生计划03-06
江西上饶市安防工程学校2026年招生计划03-06