欢迎来到初中升学网!
手机版

微信

2025年河北省初中学业水平考试道德与法治试卷(样卷,含参考答案)已发布!现总结给大家,为考生们提供相关学习帮助!
2025年河北省初中学业水平考试道德与法治试卷(样卷,含参考答案)已发布!现总结给大家,为考生们提供相关学习帮助!(附:2025年中考道德与法治样卷与24年中考真题对比变化分析,点击查看)

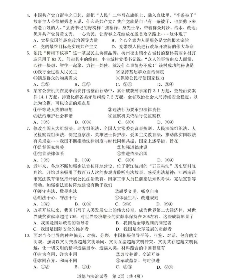
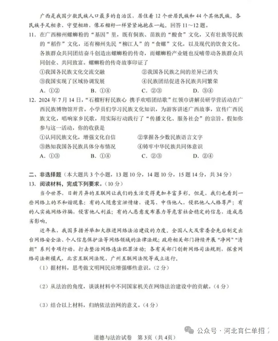
道德与法治考试(样卷)及参考答案





以上就是有关2025年河北中考道德与法治试卷(样卷)及参考答案相关内容,更多2025年河北中考备考信息,敬请关注。
本文标题:公布!2025年河北中考道德与法治试卷(样卷)及参考答案!
本文链接:https://www.itoma.cn/zkbb/show-htm-itemid-34774.html
2026年雄安新区中考体育项目确定02-09
2026辛集市中考体育项目确定02-09
中考必备中考政治 更多>