欢迎来到初中升学网!
手机版

微信

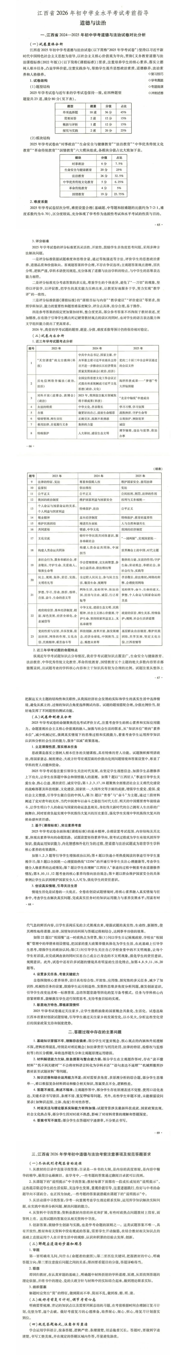
2026年江西中考政治科目考前指导,助你高效冲刺。本指南梳理核心考点,聚焦时政热点与教材主干知识,强调审题技巧与答题规范。建议结合模拟训练查漏补缺,关注高频易错点,合理分配考
2026年江西中考政治科目考前指导,助你高效冲刺。本指南梳理核心考点,聚焦时政热点与教材主干知识,强调审题技巧与答题规范。建议结合模拟训练查漏补缺,关注高频易错点,合理分配考试时间,确保基础题拿稳、主观题答全,以平稳心态迎战中考政治。


本文标题:2026江西政治中考考前指导
本文链接:https://www.itoma.cn/zkbb/show-htm-itemid-34887.html
漳州市2026年初中毕业班适应性练习历史试卷04-16
2026年河北省中考历史命题信息原创卷04-16
中考必备中考政治 更多>