欢迎来到初中升学网!
手机版

微信

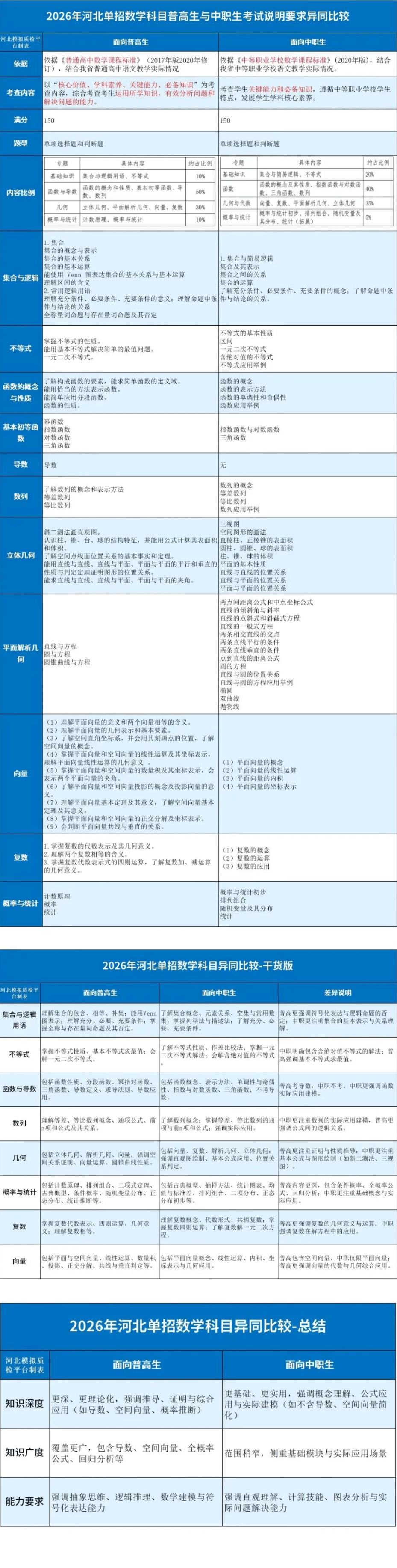
2026年河北单招数学科目普高生与中职生考纲要求异同比较权威发布!同样是数学考试,普高生和中职生的要求竟然大不相同!考试范围有哪些差异?难度设置如何区别?题型结构相同吗?分值
2026年河北单招数学科目普高生与中职生考纲要求异同比较权威发布!同样是数学考试,普高生和中职生的要求竟然大不相同!考试范围有哪些差异?难度设置如何区别?题型结构相同吗?分值分布一样吗?


本文标题:2026年河北单招数学科目普高生与中职生考纲要求异同比较
本文链接:https://www.itoma.cn/danzhao/show-htm-itemid-25253.html
2026浙江高职提前招生常见问题问答03-05
2026福建高职单招(高职分类考试)常见问题问答03-05
高职单招单招问答 更多>