欢迎来到初中升学网!
手机版

微信

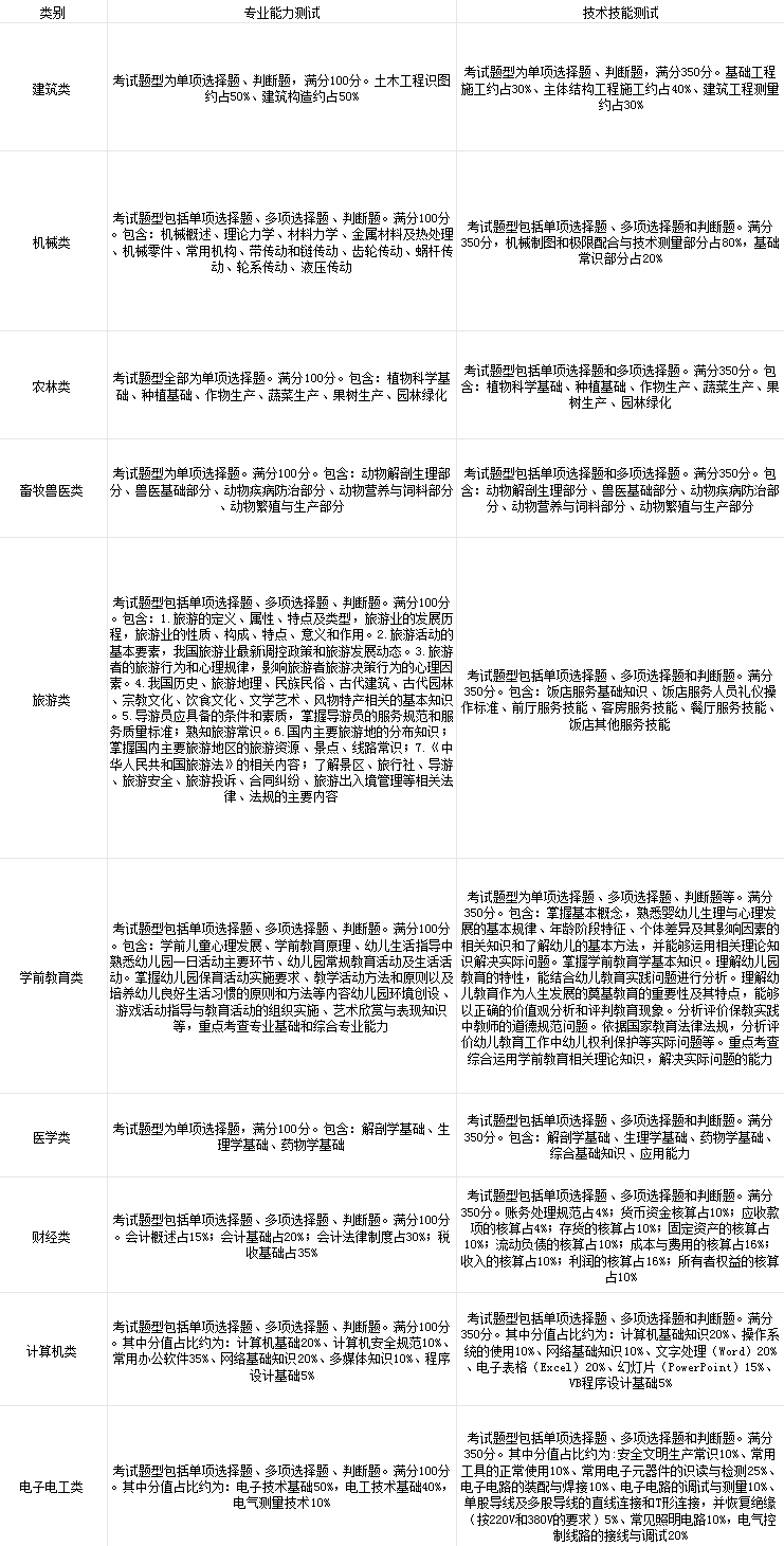
2026年河北省高职单招各科目考试内容分值占比重磅来袭!这是制定科学备考策略的核心依据!语文、数学各占多少分?专业基础和职业技能如何分
2026年河北省高职单招各科目考试内容分值占比重磅来袭!这是制定科学备考策略的核心依据!语文、数学各占多少分?专业基础和职业技能如何分配?

文化素质考试

职业技能考试


本文标题:2026年河北省高职单招各科目考试内容分值占比!
本文链接:https://www.itoma.cn/danzhao/show-htm-itemid-25254.html
2026浙江高职提前招生常见问题问答03-05
2026福建高职单招(高职分类考试)常见问题问答03-05
高职单招单招问答 更多>