欢迎来到初中升学网!
手机版

微信

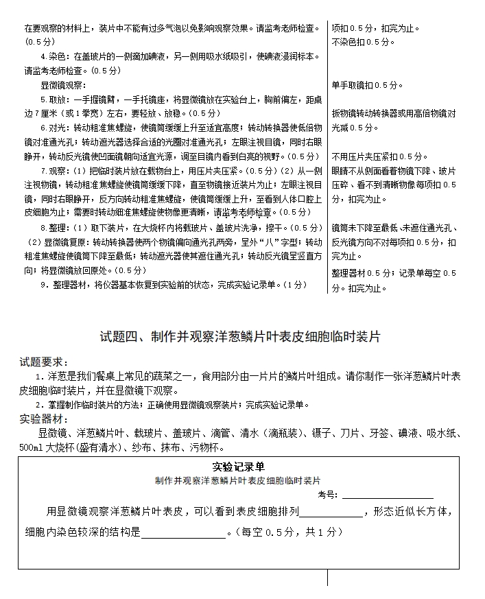
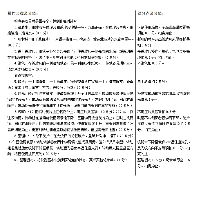
2024年廊坊初中学业水平生物学实验操作技能考试试题及评分细则已公布,考生可以做好备考准备提前了解,一起来和廊坊初中升学网了解一下吧!
2024年廊坊初中学业水平生物学实验操作技能考试试题及评分细则已公布,考生可以做好备考准备提前了解,一起来和廊坊初中升学网了解一下吧!





以上是“2024年廊坊初中学业水平生物学实验操作技能考试试题及评分细则已公布!”的相关内容,关注河北初中升学网,了解更多廊坊初中升学、廊坊中专升学、廊坊中职升学、廊坊中专学校排名、升学择校、招生简章、招生政策、中考中招、中考政策等信息!
本文标题:速看!2024年廊坊初中学业水平生物学实验操作技能考试试题及评分细则已公布!
本文链接:https://www.itoma.cn/news/show-htm-itemid-20856.html
2026浙江高职提前招生常见问题问答03-05
2026福建高职单招(高职分类考试)常见问题问答03-05
初中资讯新闻资讯 更多>