欢迎来到初中升学网!
手机版

微信

近日,广东省教育考试院发布了“关于做好广东省2026年普通高考补报名工作的通知”,其中提到了补报名时间为2026年3月2日至4日,还未报名的考生请尽快报名!
【导语】近日,广东省教育考试院发布了“关于做好广东省2026年普通高考补报名工作的通知”,其中提到了补报名时间为2026年3月2日至4日,广东初中升学网为大家整理了该则通知中的重要内容以供参考,具体如下。

一、补报名时间
2026年3月2日至4日。
二、补报名范围和条件
报名资格和条件按照《关于做好广东省2026年普通高校招生统一考试报名工作的通知》(粤招〔2025〕7号)文件执行。
鉴于补报名时我省2026年普通高考体育、艺术类专业省统考,普通高等学校招收中等职业学校毕业生统一考试(即“3+证书”考试)和依学考成绩录取的相关考试已经结束,拟报考上述招生考试类型的考生不列入补报名范围。
拟参加高职院校自主招生(含现代学徒制)但未办理高考报名手续的考生,须在补报名期间办理高考报名手续,否则不得参加高职院校自主招生(含现代学徒制)的报名、考试和录取。
三、补报名流程
(一)考生注册。考生应先进入广东省普通高考报名系统(网址:https://pg.eeagd.edu.cn/ks),凭姓名、证件号注册考生账号,设置密码,并绑定手机号。
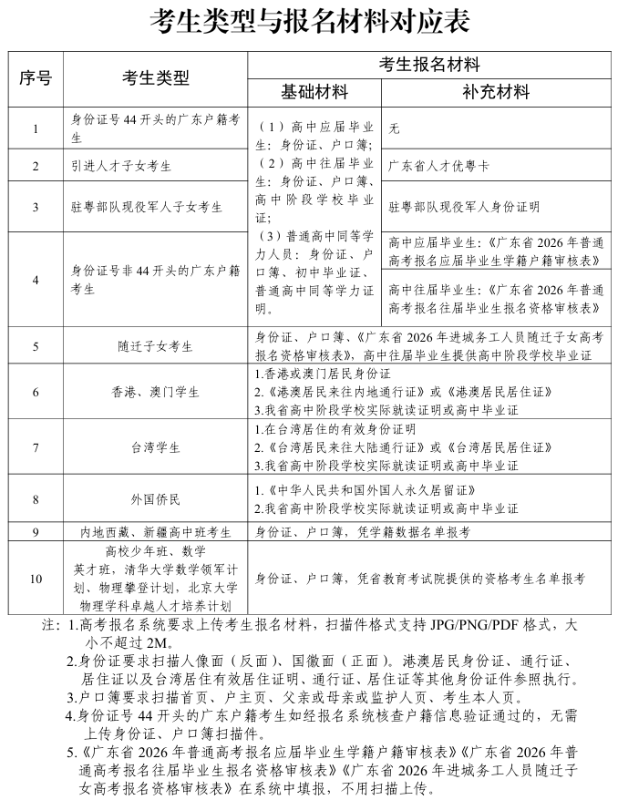
(二)报名资格初核。报名前,考生应准备好符合我省报考资格的相关证明材料(含身份证、户口簿、学籍学历等材料),在所就读高中阶段学校或到县(市、区)招生办公室进行报名资格初核。考生属性与考试科目之间关系的说明见附件1,考生类型与所需报名材料清单见附件2。
高中应届毕业生可由所就读学校事先核准考生报考条件和材料,到报名点集体办理报考手续。高中往届毕业生、社会人员须持报名材料到市县招生考试机构指定的社会报名点办理报考手续。经初核符合我省高考报名条件的考生,由报名点派发考生号。考生须提供真实的报名材料(含加分和优先录取资格材料),如发现弄虚作假情况的,将严肃处理。
(三)网上报名。凭考生号和注册时设置的密码登录广东省普通高考报名系统进行网上报名。网上报名时,考生应认真阅读报考须知,签订《考生诚信考试承诺书》(附件3),并按系统指引,录入本人的基本信息(含普通高中学业水平考试选择考科目在内的报考信息、联系方式、个人简历、家庭情况等),上传身份证、户口簿等身份证明材料(其中身份证号44开头的广东户籍考生如经报名系统核查户籍信息验证通过的,无需上传),采集相片,并缴纳报考费。上传的报名材料支持JPG/PNG/PDF文件格式,大小不超过2M,其中身份证要求上传正反两面、户口簿要求上传首页、户主页、父/母亲或监护人页、考生本人页,考生可提前准备好电子文档,方便报名时上传。
(四)确认报名。网上报名完成后,考生还须在规定时间内持二代(或三代)身份证、户口簿、学籍学历等证明材料到市县招生办公室指定的报名点办理确认报名手续。确认报名手续包括确认报名资格、校对和核准报考信息等。具体报名办法按《关于做好广东省2026年普通高校招生统一考试报名工作的通知》(粤招〔2025〕7号)附件1的附4进行。
四、加分和优先录取资格
符合有关加分资格和优先录取资格的考生向所在市招生办公室提出申请,申请受理截止日期为2026年3月4日。未在截止日期前提出申请的考生视为自动放弃加分资格和优先录取资格。其他要求见《关于做好广东省2026年普通高校招生统一考试报名工作的通知》(粤招〔2025〕7号)。
五、体检
补报名考生体检工作按照《关于做好广东省2026年普通高校招生体检工作的通知》(粤招〔2025〕8号)要求进行,考生应按照当地招办的统一安排,在规定时间内完成体检。
六、相关要求
(一)各地招生考试机构要高度重视,按照《广东省普通高校招生统一考试报名工作管理办法(暂行)》(粤招办〔2022〕16号)的相关要求精心组织、严格管理,认真做好高考补报名工作,充分运用联网学籍、户籍数据审核考生报考资格,严格落实我省高考报名政策,严把资格审核关,确保我省2026年普通高考考生补报名工作顺利进行。
(二)考生提交各种报考资格证明材料时,应确保真实性,不得弄虚作假。凡弄虚作假、提交虚假证明的,一经发现,取消报考资格,已经录取的,取消录取资格。
(三)考生须认真填写和核对报考信息,确保报考信息准确无误。考生报考信息是考生考试、填报志愿、录取审核、入学注册、学籍管理、学历证书发放的重要依据。考生报考信息的错漏可能给考生报名后续工作带来各种问题。考生在填写报名信息时,如有疑问应向学校老师和家长咨询,对考生本人的姓名、身份证号码、性别、户籍地、毕业学校等基本信息,以及外语语种、选考科目等报考科目信息均要仔细核对准确,考试科目一旦选定无特殊原因不予更改。
附件:
1.考生属性与考试科目之间关系的说明

2.考生类型与报名材料对应表

3.广东省2026年普通高考补报名考生诚信考试承诺书

文章来源:广东省教育考试院
原文标题:关于做好广东省2026年普通高考补报名工作的通知
原文链接:https://eea.gd.gov.cn/ptgk/content/post_4853134.html
以上就是有关“广东省2026年普通高考补报名即将开始!”的全部内容。更多广东春季高考、广东高考、广东中职升学、广东高中升学、广东中职中专技工招生信息、广东中职学校,广东职高学校,敬请关注广东初中升学网,也可以点击【预约中职院校】提前看校,快人一步!

本文标题:广东省2026年普通高考补报名即将开始!
本文链接:https://www.itoma.cn/news/show-htm-itemid-25843.html
2026浙江高职提前招生常见问题问答03-05
2026福建高职单招(高职分类考试)常见问题问答03-05
初中资讯新闻资讯 更多>