欢迎来到初中升学网!
手机版

微信

【导读】福建初中升学网整理了2023年福建历史中考真题试卷,希望对备考的同学有所帮助,下面一起来看看详细内容!
【导读】福建初中升学网整理了2023年福建历史中考试卷真题,希望对备考的同学有所帮助,下面一起来看看详细内容!

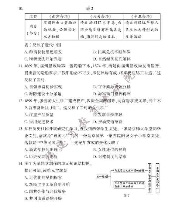
2023年福建中考历史真题试卷








2023年福建中考历史真题答案




以上就是“必看!福建2023年中考历史真题试卷(含答案)”的全部内容,中职中专生如想了解更多关于中专升学、报名时间、招生简章、招生计划、招生专业、中专技校、政策公告及招生问答等内容,如果想报名的同学点击>>>【预约报名系统】。
本文标题:必看!福建2023年中考历史真题试卷(含答案)
本文链接:https://www.itoma.cn/zkbb/show-htm-itemid-34464.html
2026年雄安新区中考体育项目确定02-09
2026辛集市中考体育项目确定02-09
中考必备中考试题 更多>