欢迎来到初中升学网!
手机版

微信

2024年福建中考生物地理试卷及答案正式揭晓! 考生们翘首以盼的考试结果现已出炉,为初中生涯画上圆满句号。快来一睹试卷真容,检验自己的学习成果吧!
2024年福建中考生物地理试卷及答案正式揭晓! 考生们翘首以盼的考试结果现已出炉,为初中生涯画上圆满句号。快来一睹试卷真容,检验自己的学习成果吧!






















本文标题:已公布!2024年福建中考生物地理试卷及答案一览!
本文链接:https://www.itoma.cn/zkbb/show-htm-itemid-34557.html
2026年雄安新区中考体育项目确定02-09
2026辛集市中考体育项目确定02-09
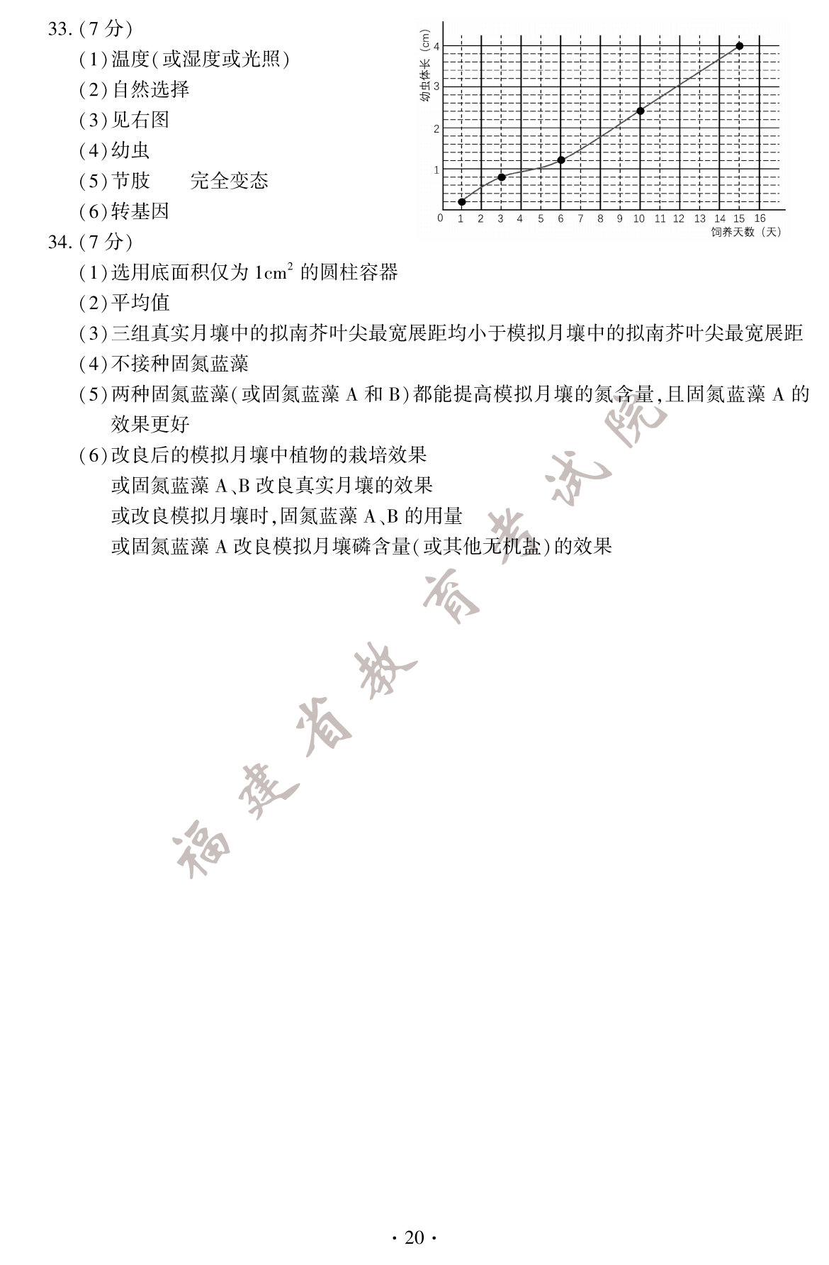
中考必备中考试题 更多>